【導讀】多路復用器(MUX)可將信號從多個輸入的其中之一路由至公共輸出,允許共享某個器件或資源——如混合信號應用中的 ADC 或視頻應用中的顯示屏——而非為每個輸入指定專用器件。很多應用會在信號進入多路復用器之前,使用放大器對其 進行調理。這種情況下,帶禁用功能的放大器可用來選擇通道, 因此無需使用多路復用器,同時還能降低成本、減少PCB 面積與失真。本文介紹使用具有禁用功能的運算放大器進行通道選擇時遇到的挑戰,并提供采用ADI 高速放大器產品組合的示例。
首先,必須比較禁用功能與關斷功能。放大器禁用時,功耗下降,輸出進入高阻態,允許將多個輸出連在一起。該功能與關斷不同,其目的僅在于節省功耗。
使用運算放大器選擇通道時,還需要考慮放大器輸入之間允許的最大電壓。該信息通常可在數據手冊的“絕對最大額定值”部分找到,如圖1 所示。如果該放大器的輸入之間具有背靠背二極管,則差分輸入電壓將限制為——甚至放大器禁用時也是如此——0.7 V、1.2 V 或更高,具體取決于串聯背靠背二極管的數目。

圖1. AD8041 絕對最大額定值
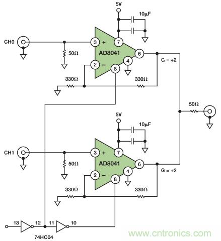
某些放大器(如AD8041)在輸入之間沒有背靠背二極管,因此可處理高達±3.4 V 的差分輸入電壓。禁用時,放大器輸出處于高阻態。兩個放大器的增益配置為2,可相連并選擇兩通道之一,同時采用5 V 單電源工作,如圖2 所示。

圖2. 使用兩個AD8041 運算放大器構建的2:1 多路復用器
但是,這并非對所有集成禁用引腳的放大器有效。為了演示該特性,表1 顯示集成禁用功能的某些高速放大器,以及差分輸入電壓額定值、帶寬和最小增益要求。
表1. 集成禁用功能的高速放大器

例如,針對信號調理和通道選擇,使用集成獨立禁用引腳的雙 通道低功耗運算放大器ADA4897-2,無需多路復用器。圖3 顯示兩個單位增益緩沖器配置為2:1 通道選擇器的簡單原理 圖。本文將分析三種情況: 1) 兩個輸入源CH0 和CH1 具有 2.5 V 直流電平和0.5 V p-p 交流信號;2) 相同信號,但兩個輸 入源之間具有1 V 直流失調 3) 相同直流電平,1 V p-p 交流信 號。由于每個放大器的反相和同相輸入之間存在背靠背二極 管,因此差分輸入電壓不應超過0.7 V。

圖3. 使用雙通道ADA4897-2 構成2:1 多路復用器
使能放大器時,反饋功能迫使反相和同相輸入相等,但禁用放 大器后,反饋環路開路,輸入發生漂移。如果兩個輸入之間存在背靠背二極管,則輸入漂移的程度也會受到限制。對于 ADA4897-2 而言,輸入漂移程度不能超過二極管壓降(0.7 V), 否則背靠背二極管就會開啟。為了幫助演示這一點,圖4 顯示 該電路的簡化原理圖,圖中禁用了一個放大器。

圖4. 圖3 禁用一個放大器的簡化原理圖
回到我們所說的三種情況。如果CH0 和CH1 上的直流電平相 等,則二極管正向偏置之前,兩個輸入源之間允許存在的最大 差分交流信號為0.7 V。在第一種情況中,電路能正常工作, 因為最大差分信號僅0.5 V p-p。在第二種情況中,兩個輸入源 的直流失調電平大于0.7 V,因此電路不工作。在第三種情況 中,當兩個輸入源之間具有180°相位差時,最大差分信號可達 1 V p-p。這將導致背靠背二極管正向偏置,因此電路在這種情況下也無法工作。針對后兩種情況,使用AD8041 或其他差分 輸入電壓足夠大的放大器(表1 中的器件)將是更好的選擇。
如果出于成本或性能考慮而必須使用帶有背靠背二極管的放大器,并且如果無法添加額外的多路復用器,則可將放大器增 益設為1 以上,或者使用單位增益配置的反饋電阻,這樣可以使問題不那么嚴重。第二種情況只有在使用電壓反饋放大器時才會有問題,因為這種情況下不應使用單位增益反饋電阻。如需處理峰值問題,則可以使用一個電容與反饋電阻并聯連接, 降低峰值電平,最小化反饋電阻效應。
圖5 所示為圖2 的簡化原理圖,但使用ADA4897-2 代替 AD8041。放大器的增益配置為2。

圖5. 圖2 的簡化原理圖,使用ADA4897-2
在該電路中,反饋電阻限制流過背靠背二極管的電流。這樣可 以使二極管不會完全正向偏置,對電路形成負載。假設CH0 和CH1 具有1 V p-p,則電阻兩端的最大差分信號(假定二極 管壓降為0.7 V)就是1.5 V – 0.7 V = 0.8 V,相當于0.8 V/330 Ω = 2.4 mA 電流。相比負載電流,該最差情況下的電流足夠低, 因此放大器應當能提供該電流,同時驅動電路的其余部分。如 有必要,可以增加反饋電阻值,以便降低電流。采用2 作為增 益值而非使用單位增益(如假定該配置下的電壓反饋放大器穩 定,則可以使用單位增益反饋電阻)將允許交流輸入電壓倍增。 使用反饋和增益電阻時,在反相輸入端增加直流偏置可以消除 CH0 和CH1 之間的失調直流電壓電平。在高精度應用中,使 用非背靠背二極管的放大器可能效果更佳,因為二極管會使信 號失真,哪怕它們并未完全導通。
總之,只要所有輸入背靠背二極管保持非飽和狀態,就可以將 帶禁用功能的放大器用作通道選擇器。單位增益配置相比更高 的增益會有更多限制,該配置下增益和反饋電阻可用于限制流 過背靠背二極管的電流,消除直流偏置。若需要單位增益,可 在反饋環路中使用電阻,前提是該配置下的放大器穩定。最后, 請記住,背靠背二極管會產生失真,因此對于高精度應用而言, 使用無背靠背二極管的放大器可能是更好的選擇。
推薦閱讀:



