【導讀】傳統的無線充電技術,包括基于 Qi 標準的技術,由于效率低下且只能在較低功率水平下運行,因此實際上僅適用于智能手機、可穿戴設備、醫療植入物和物聯網產品等小型設備。它們的低效率意味著它們在碳排放方面對環境不友好,而且它們產生的熱量會減慢充電速度,因此必須進行散熱。
傳統的無線充電技術,包括基于 Qi 標準的技術,由于效率低下且只能在較低功率水平下運行,因此實際上僅適用于智能手機、可穿戴設備、醫療植入物和物聯網產品等小型設備。它們的低效率意味著它們在碳排放方面對環境不友好,而且它們產生的熱量會減慢充電速度,因此必須進行散熱。
目前,由于需要非常地定位被充電設備以確保有效耦合,因此大多數無線充電體積龐大、價格昂貴且不是特別方便。
圖 1:傳統的無線充電需要多級轉換,影響效率。
Qi 設計也相對復雜(影響效率的一個重要因素),整個轉換過程需要五個階段,如圖 1 所示。還值得注意的是,當未滿載運行時,效率會迅速下降。
下一代無線充電
為了解決傳統方法的局限性,Eggtronic開發了E 2 WATT無線電力傳輸架構。E 2 WATT通常是基于 GaN 的解決方案,結合了電源和無線充電器,并圍繞獲得的感應技術構建。該方法將轉換階段的數量減少到兩個(見圖 2),它基于提供零電壓開關 (ZVS)、零電流開關 (ZCS) 無線電力傳輸的專有拓撲。
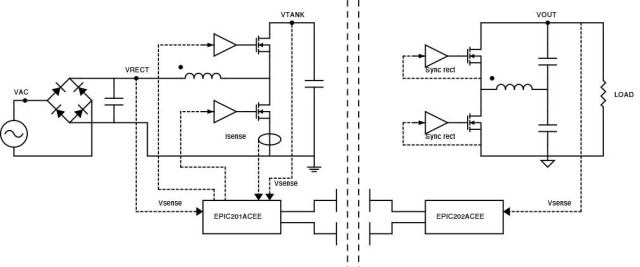
圖 2:E 2 WATT 提供簡化的端到端轉換。
在初級(發射器)中,ZVS-ZCS 拓撲實現了在任何負載條件下都可以忽略不計的開關功率損耗,這是可能的,因為沒有使用諧振操作。這提供了非常平坦的效率曲線(圖 3),并允許在較低溫度下運行——在 30 W 設計中溫度多可降低 30°C。
圖 3:ZVS-ZCS 方法在整個負載范圍內提供出色的效率。
E 2 WATT 接收器在 ZVS 下運行,并采用了控制傳輸到負載的有功功率與反射到初級的無功功率之間比率的技術。此外,快速控制回路可實現精細的輸出調節,無需通過降壓轉換器或 LDO 進行額外的轉換/調節。第二個控制回路進一步化總無功功率,從而進一步提高效率。
與傳統技術相比,E 2 WATT的另一個好處是增加了 z 軸充電:早期測試表明這一重要參數增加了八倍,極大地方便了用戶。
獨特的是,E 2 WATT 還提供低延遲數據傳輸,這為增值功能以及快速無線充電的基本功能開辟了許多機會。
E 2 WATT 向后兼容 Qi 等傳統技術,為用戶提供便利和低功率充電的遷移路徑。今天,高達 300 W 的無線充電器已經建立在 E 2瓦特的基礎上,但該技術可以提供 10 kW 的功率。這一點,以及與有線充電相媲美的效率水平,為未來開辟了廣泛的可能性和新的應用。
應用和功率水平
需要充電的設備并不新鮮;許多已經存在多年。然而,現有無線充電的局限性(主要是材料成本高和熱/效率問題)阻礙了廣泛采用,因此目前,這些應用繼續依賴有線充電。
隨著其他技術領域的進步產生了全新類別的設備(通常在機器人領域),E 2 瓦特帶來的無線充電進步可能意味著這些新設備永遠不會通過電線充電。
1 瓦至 30 瓦
在功率級別,大多數應用都是使用 Qi 等無線充電標準的設備。這包括可穿戴設備(健身監視器、智能眼鏡)和所謂的“可聽設備”——復雜的助聽器和基于藍牙的音頻設備。智能手機和平板電腦等大量移動/便攜式設備也屬于這一類。
在工業領域,部署了數十億的物聯網設備由于其功耗非常低,可以從無線充電中受益。
在此功率水平下,E 2 WATT的更高效率減少了充電器中的熱量產生,從而實現了更大的小型化,因為不需要散熱器等熱管理設備。這反過來又促進了完全密封的設計,可用于可能存在液體的地方——廚房、雜物間、戶外區域和工業設施。
并且可靠性得到增強,因為不需要電線/插頭進行充電,因此沒有觸點磨損。
30 瓦至 500 瓦
隨著功率水平的提高,應用發生變化,在這個水平上,基于 Qi 的解決方案不再能夠充電。許多類型的家用電器以及電動交通應用都屬于這一類,包括電動自行車、踏板車和電動輕便摩托車。機器人在家庭環境中的使用越來越普遍,因此清潔機器人、游泳池機器人和其他服務機器人也出現在這個功率級別,而增長快的應用之一是無人機等無人駕駛飛行器。
同樣,由于不再需要插頭,許多這些應用程序都受益于增加的便利性和可靠性。由于現在可以以與有線充電相似的效率水平進行無線充電,因此無線選項沒有任何缺點,并且低功耗/空載操作得到增強。更重要的是,這些應用程序中的許多應用程序至少部分地在室外或在它們將暴露于液體的環境中使用。這意味著任何用于有線充電的裸露觸點都可能會迅速退化——尤其是在高濕度、含鹽或腐蝕性環境中——并阻礙充電。同樣,無線解決方案消除了這些問題,而移除充電線是一項重要的安全功能,尤其是對于電器而言,因為它不會被切斷或絆倒。
E 2 WATT 再次允許緊湊型解決方案,因為直接交流輸入消除了外部 PSU,并且電源管理已經集成。
500 瓦至 1 千瓦
這個更高功率的領域與 30-W 至 500-W 領域有類似的應用——主要是機器人和家用電器——但現在包括更高功率的家用電器和更高功率的機器人,如割草機和用于小包裹的物流/送貨機器人城市環境。
因此,20-W 至 300-W 領域的優勢也適用于此,尤其是與安全和戶外使用相關的優勢。
1千瓦及以上
在功率的領域,應用主要集中在車輛周圍。這包括用于倉儲/工廠的自動導引車 (AGV),以及遙控車和軌道導引車。這里還包括乘用電動車。考慮到高功率水平,效率對于熱管理和延長充電時間仍然很重要,但現在,E 2 WATT 可以提供的更高效率也對運營費用產生了積極影響。
延長充電距離也是一個顯著的好處,因為將 EV 停在充電板上并不方便,其精度與智能手機放在充電板上的精度相同。
雖然將電動汽車從空充電到充滿總是需要時間,但無線充電對于遵循規定路線并經常停車的車輛(例如城市公交車)具有顯著優勢。在這里,可以在沿線的公交車站放置一個充電板,以便在預定的??空窘邮湛焖佟俺渲怠背潆?,從而使公交車可以全天運行,而無需返回車站充電。
概括
無線充電已經到來,但由于傳統方法面臨的挑戰,包括效率低下、架構復雜、體積龐大和 BoM 成本高,它尚未成熟。
無線充電聯盟認識到無線充電的潛力超出了 Qi 提供的當前水平,因此正在制定新的標準,例如用于高達 2,200 W 的無繩廚房電器的 Ki、用于輕型電動汽車的 LEV 標準和用于機器人充電的行業標準、AGV等工業自動化機械。
E 2 WATT憑借其專有的磁性和拓撲結構,解決了效率和外形尺寸方面的挑戰,使設計人員能夠滿足現有低功率無線充電應用的需求,并擴展到更高的功率。這種可擴展性可確保在高達 1 kW 及以上的充電設計中實現效率更高、尺寸更小、成本更低和范圍更廣的優勢,其解決方案與傳統有線電源轉換器一樣高效且具有成本效益。
免責聲明:本文為轉載文章,轉載此文目的在于傳遞更多信息,版權歸原作者所有。本文所用視頻、圖片、文字如涉及作品版權問題,請聯系小編進行處理。
推薦閱讀:




