【導讀】當選擇一個可從單電源產生多輸出的系統拓撲時,反激式電源是一個明智的選擇。由于每個變壓器繞組上的電壓與該繞組中的匝數成比例,因此可以通過匝數來輕松設置每個輸出電壓。在理想情況下,如果調節其中一個輸出電壓,則所有其他輸出將按照匝數進行縮放,并保持穩定。
當選擇一個可從單電源產生多輸出的系統拓撲時,反激式電源是一個明智的選擇。由于每個變壓器繞組上的電壓與該繞組中的匝數成比例,因此可以通過匝數來輕松設置每個輸出電壓。在理想情況下,如果調節其中一個輸出電壓,則所有其他輸出將按照匝數進行縮放,并保持穩定。
然而,在現實情況中,寄生元件會共同降低未調節輸出的負載調整。在本電源小貼士中,我將進一步探討寄生電感的影響,以及如何使用同步整流代替二極管來大幅提高反激式電源的交叉調整率。
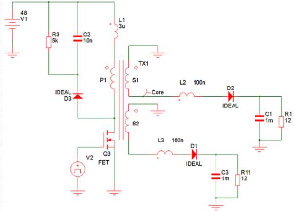
例如,一個反激式電源可分別從一個48V輸入產生兩個1 A的12V輸出,如圖1的簡化仿真模型所示。理想的二極管模型具有零正向壓降,電阻可忽略不計。變壓器繞組電阻可忽略不計,只有與變壓器引線串聯的寄生電感才能建模。這些電感是變壓器內的漏電感,以及印刷電路板(PCB)印制線和二極管內的寄生電感。當設置這些電感時,兩個輸出相互跟蹤,因為當二極管在開關周期的1-D部分導通時,變壓器的全耦合會促使兩個輸出相等。

圖1該反激式簡化模型模擬了漏電感對輸出電壓調節的影響。
現在考慮一下,當您將100 nH的漏電感引入變壓器的兩根二次引線,并且將3μH的漏電與初級繞組串聯時,將會發生什么。這些電感可在電流路徑中建立寄生電感,其中包括變壓器內部的漏電感以及PCB和其他元件中的電感。當初始場效應晶體管(FET)關斷時,初始漏電感仍然有電流流動,而次級漏電感開啟初始條件為0 A的1-D周期。變壓器磁芯上出現基座電壓,所有繞組共用。該基座電壓使初級漏電中的電流斜降至0 A,并使次級漏電電流斜升以將電流傳輸到負載。
當兩個重載輸出時,電流在整個1-D周期持續流動,輸出電壓平衡良好,如圖2所示。然而,當一個重載輸出和另一個輕載輸出時,輕載輸出上的輸出電容傾向于從該基座電壓發生峰值充電;因為電流迅速回升到零,其輸出二極管將停止導通,。請參見圖3中的波形。這些寄生電感的峰值充電交叉調節影響通常比整流器正向壓降單獨引起的要差得多。

圖2當對兩個輸出施加重載時,在整個1-D周期內,次級繞組電流在兩個次級繞組中流動。您可以看到上方紅色跡線上的基座電壓。

圖3重載次級1和輕載次級2。基座電壓對次級2的輸出電容器進行峰值充電。
無論負載如何,同步整流器有助于通過在整個1-D周期內強制電流流入兩個繞組來減輕此問題。圖4顯示了具有與圖3相同負載條件的波形,但用理想的同步整流器代替了理想的二極管。由于同步整流器在基座電壓降低后保持良好狀態,因此即使出現嚴重不平衡的負載,兩個輸出電壓也能很好地相互跟蹤。
雖然次級2的平均電流非常小,但均方根(RMS)含量仍然可以相當高。這是因為,與圖3中的理想二極管不同,同步整流器在整個1-D周期期間可強制連續電流流動。有趣的是,電流在這一周期的大部分時間內必須是負的,以保證低平均電流。
顯然,您犧牲更佳的調節以實現更高的循環電流。然而,這并不一定意味著總損耗會更高。同步整流器的正向壓降通常遠低于二極管,因此同步整流器在較高負載下的效率通常要好得多。

圖4用同步整流器代替二極管以強制電流在兩個次級繞組中流動,并消除基座電壓的峰值充電。
您可以在圖5中看到對交叉調節的影響。1號輸出上的負載在1A時保持穩定,而2號輸出上的負載則在10 mA到1A之間起伏。在低于100 mA的負載下,當使用二極管時,由于基座電壓峰值充電的影響,交叉調節嚴重降低。
請記住,您之所以只看到漏電感的影響,是因為在這些模擬中使用的是理想的二極管和理想的同步整流器。當考慮電阻和整流器的正向壓降影響時,使用同步整流器的優勢會進一步凸顯。
因此,為了在多輸出反激式電源中實現卓越的交叉調節效果,請考慮使用同步整流器。此外,您還可能提高電源的效率。查看TI用于PoE應用參考設計的40V至60V輸入40W雙輸出隔離反激式轉換器(4.33A時6V)和3類雙輸出隔離反激式轉換器,以作為使用同步整流器的反激式電源示例。

圖5該圖顯示了兩個輸出之間的交叉調節,其中1號輸出上的1-A負載保持穩定,而2號輸出上的負載不斷變化,從而凸顯了同步整流器如何減輕漏電感的影響。
免責聲明:本文為轉載文章,轉載此文目的在于傳遞更多信息,版權歸原作者所有。本文所用視頻、圖片、文字如涉及作品版權問題,請聯系小編進行處理。
推薦閱讀:






