【導讀】局部放電(partial discharge,簡稱PD)現象,通常主要指的是高壓電氣設備絕緣層在足夠強的電場作用下局部范圍內發生的放電,某個區域的電場強度一旦達到其介質擊穿場強時,該區域就會出現放電現象。這種放電以僅造成導體間的絕緣局部短(路橋)接而不形成導電通道為限。每一次局部放電對絕緣介質都會有一些影響,輕微的局部放電對電力設備絕緣的影響較小,絕緣強度的下降較慢;而強烈的局部放電,則會使絕緣強度很快下降。
一、局部放電現象
局部放電(partial discharge,簡稱PD)現象,通常主要指的是高壓電氣設備絕緣層在足夠強的電場作用下局部范圍內發生的放電,某個區域的電場強度一旦達到其介質擊穿場強時,該區域就會出現放電現象。這種放電以僅造成導體間的絕緣局部短(路橋)接而不形成導電通道為限。每一次局部放電對絕緣介質都會有一些影響,輕微的局部放電對電力設備絕緣的影響較小,絕緣強度的下降較慢;而強烈的局部放電,則會使絕緣強度很快下降。
實際上,局部放電現象不僅僅發生在高壓電氣設備中,也會發生在開關電源系統中,并且也有相應的安規標準去檢驗整個開關電源系統的絕緣是否滿足局部放電要求。以三相變頻器為例,IEC61800-5-1中明確指出,如果一次測高壓端與安全二次側電壓(SELV)之間的重復峰值電壓超過了750V,并且,在絕緣層厚度上的電壓應力超過了1KV/mm,則必須做局部放電測試認證。
局部放電發生時,主要伴隨有以下幾種能量釋放方式:

圖1.局部放電能量釋放方式
我們先來感受一下夜色中高壓輸電線絕緣子上的電暈局部放電,紫色的弧光,狐媚而又破壞力十足。

圖2.電暈局部放電
局部放電對絕緣結構的破壞機理主要有三個方面:
1.帶電粒子(電子、離子等)沖擊絕緣層,破壞其分子結構,如纖維碎裂,因而絕緣受到損傷。
2.由于帶電離子的撞擊作用,使該絕緣出現局部溫度升高,從而易引起絕緣的過熱,嚴重時就會出現碳化。
3.局部放電產生的臭氧及氮的氧化物會侵蝕絕緣,當遇有水分則產生硝酸,對絕緣的侵蝕更為劇烈。
見微知著,局部放電測試的目的就是為了發現電氣設備絕緣中潛在的薄弱點,在未釀成災難性的后果前,即有針對性的進行補救、改善或者更換。
根據局部放電能量釋放方式的特點,局部放電檢測方法主要分為兩大類七種方法,見圖3所示,這幾種方法中,以脈沖電流法用得最多,也最為成熟。常用的數字局部放電儀的原理就是脈沖電流法,對應的安規標準有IEC60270,對應的國標有:
● GB/T 7354-2003局部放電測量(IEC60270:2000 IDT);
● DL/T 846.4-2016高電壓測試設備通用技術條件第4部分:脈沖電流法局部放電測量儀;
● DL/T 417-2006電力設備局部放電現場測量導則。

圖3.局部放電檢測方法
☆關于檢測方法,還可以參考《淺談局部放電測量》這篇文章。
因為局部放電是比較復雜的物理現象,必須通過多種表征參數才能全面的描繪其狀態,同時局部放電對絕緣破壞的機理也很復雜,需要通過不同的參數來評定它對絕緣的損害,目前主要以如下兩個參數來判定。
1. 視在放電電荷——在絕緣體中發生局部放電時,絕緣體上施加電壓的兩端出現的脈動電荷稱之為視在放電電荷,單位用皮庫(pc)表示,通常以穩定出現的最大視在放電電荷作為該試品的放電量。
2. 放電重復率——在測量時間內每秒中出現的放電次數的平均值稱為放電重復率,單位為次/秒,放電重復率越高,對絕緣的損害越大。
二、開關電源系統中的局部放電
這里先解釋一下安全二次側電壓SELV的含義,SELV是safety extra low voltage的縮寫,指的是不超過50Vrms的交流電壓和不超過120V的直流電壓,是為了防止觸電事故而由特定電源供電所采用的電壓。
SELV通常用于給人機接口,液晶屏,按鍵等人體可以直接觸摸到的設備供電,可以避免操作人員遭受電擊,威脅到生命安全,所以,SELV電路與一次側高壓端之間必須是加強絕緣,同時還需要注意,如果一次測高壓端與SELV電路之間的重復峰值電壓超過了750V,并且,在絕緣層厚度方向上的電壓應力超過了1KV/mm,則還必須增加局部放電測試認證。
如圖4所示三相變頻器中,左下角綠色虛線圍起來的部分就是SELV電路,輔助電源SPS左側的供給MCU的+24V,+5V兩路電源與SPS的其余的電壓輸入輸出電氣連接點之間,都必須滿足加強絕緣要求。

圖4.三相變頻器結構框圖
以三相480V變頻器為例,交流輸入線電壓為480Vrms,則其母線電壓平均值為480*1.35=648Vdc,也就是進入輔助電源SPS的工作電壓就是648V,這個電壓值已經非常接近750V這個閾值,同時,需要注意的是,750V閾值電壓是在整機實際運行過程中,實際測試得到的一次側高壓端與SELV電路之間的重復峰值電壓,用高壓差分探頭分別勾取兩邊的監測點,若此電壓超過750V,同時,在絕緣層厚度方向上的電壓應力超過了1KV/mm,則局部放電測試認證必做。
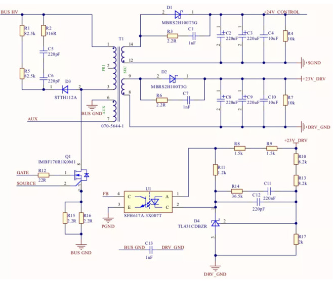
假設輔助電源SPS采用了經典的單管反激變換器,如圖5所示,SPS從變頻器的BUS電容上取電,這里為了簡化電路,變壓器T1的輸出只設計了兩路輸出電壓,分別給IGBT的驅動器和MCU側供電,從前面的定義可以看出,給MCU供電的+24V_CONTROL就是SELV電路,需要與其他電路之間做加強絕緣處理,也就是變壓器T1的pin12-pin14所在的繞組與其余繞組之間必須滿足加強絕緣要求,同時,在PCB板上,+24V_CONTROL所在電路與其他電路之間的爬電距離也必須滿足加強絕緣要求。

圖5.單管反激變換器簡圖
回到本文的重點,接下來測試一次側高壓端與SELV電路之間的重復峰值電壓是否超過750V閾值電壓。有經驗的同學都知道,在開關電源中,重點是要找到變換器中的“動點”,也就是電壓的變化率dv/dt最大的節點,在圖5中,一次側高壓端的監測點就可以選為Q1的Drain極,也就是變壓器T1的pin 3,安全二次側SELV的監測點既可以選擇變壓器T1的pin 12,也可以選擇變壓器T1的pin 14,最后以正常帶載工況下一次側、二次側之間檢測到最大電壓為作為設定局部放電電壓UPD的基準。

圖6.重復峰值電壓監測示意圖
圖7是一張實測的一次側高壓端與SELV電路之間的重復峰值電壓波形圖(CH1黃色),可以看到,此電壓已經超過了750V的閾值,同時,變壓器結構中繞組與繞組之間的麥拉絕緣膠帶通常為2層,每層的厚度都小于0.1mm,所以,需要增加局部放電測試認證是板上釘釘了。

圖7.重復峰值電壓實測波形圖
說到這里,估計有的同學就會問了,為什么以前沒有做過局部放電這項測試呢?原因主要有兩點:
1.以前確實沒有對應的安規標準要求強制通過局部放電測試,變頻器中增加這項測試也是約四年前的事;
2.電源整機降成本帶來的附贈產物,如圖8所示,以前傳統的給SELV電路供電是采用兩級變換器的方式,先通過一級DC-DC變換器將BUS母線降低為48V或者更低,再通過一級隔離DC-DC變換器給SELV電路供電,因為第二級隔離DC-DC變換器之間的壓差不可能超過750V閾值,所以,局部放電測試就無需再做,只需要滿足對應的加強絕緣要求即可。
但是,現在的電源整機由于降成本的壓力,與圖5所示一樣,將傳統的兩級變換器改為一級DC-DC變換器,同時給SELV電路和其他的比如驅動電路等供電,趕上新的安規標準的執行,那局部放電測試就和其他安規項目一樣,成為必修課了。

圖8.傳統SELV兩級變換器供電方式
三、局部放電測試的標準
IEC61800-5-1中對于局部放電測試的標準如圖9所示,測試中加載的電壓是50HZ或者60的交流電壓, UPD的取值就是在圖7中實際測得的電壓。需要注意的一點是,在這里UPD既可以取有效值,也可以取峰值,舉例講,圖7中測得的重復峰值電壓為1100V,則在做局部放電測試時,對應的加載測試電壓的峰值就是1.875*1100=2062.5V;同時,也可以觀察到圖7中的有效值為559.8Vrms,則對應的測試電壓也可以按照1.875*559.8Vrms=1049.6Vrms加載。因為測得的重復峰值電壓波形并不是標準的正弦波,所以其峰值電壓與有效值電壓之間并不是1.414倍的關系。

圖9.IEC61800-5-1中局部放電測試電壓與時間曲線
局部放電測試通過的判定標準是在第二段1.5UPD電壓施加期間的視在放電電荷不超過10pC,如果超過10pC即判定為不合格。回到前述的三相變頻器中,需要通過局部放電測試的器件之一就是變壓器T1了。圖10是MPS研發的數字局部放電儀,圖11是變壓器的局部放電測試場景。

圖10.MPS數字局部放電儀

圖11.變壓器局部放電測試
四、預防局部放電的措施
從前面兩個章節的陳述中,大家應該發現了,輔助源SPS變壓器的設計是通過局部放電測試的關鍵,所以,這個章節就重點介紹預防變壓器局部放電的措施。
1、從源頭抓起,從絕緣材料的生產過程開始管控,防止其生產過程中混入導電性沉積物、金屬碎屑、浮泡和濕氣等,造成后續使用這些絕緣材料的產品無法達到設計要求。

圖12.麥拉絕緣膠帶和骨架
2、以變壓器設計中用到的麥拉絕緣膠帶和骨架為例,如圖12所示,可以使用較高CTI(相對起痕指數)等級的絕緣材料,可以有效的滿足加強絕緣的爬電距離要求和降低發生局部放電的幾率。絕緣材料的CTI等級分類如圖13所示,CTI>600是目前最好的絕緣材料。

圖13.絕緣材料CTI等級分類
3、增加氣隙長度和爬電距離,以降低電場強度。以圖7中測得的UPD電壓有效值559Vrms去查詢對應的加強絕緣爬電距離要求,如圖14所示,在污染等級為Ⅱ類,采用600>CTI≥400的絕緣材料的條件下,基本絕緣的爬電距離要求為4.5mm,則滿足加強絕緣要求的爬電距離至少為基本絕緣爬電距離要求的2倍,也就是要大于9mm。

圖14.爬電距離查詢表
對變壓器設計而言,也就是SELV電路所在繞組與其余繞組之間的擋墻寬度至少要超過9mm,如圖15所示變壓器內部繞組結構圖,骨架左右兩側的擋墻寬度至少要大于4.5mm,則上下兩個相鄰的繞組的擋墻寬度加起來就大于了9mm,滿足加強絕緣爬電距離要求。這也意味著,如果要滿足加強絕緣的爬電距離要求,則勢必需要增大骨架的尺寸,也就是所用磁芯的尺寸也要變大,否則骨架很可能繞不下全部的線包。

圖15.變壓器內部繞組結構圖
4、增加絕緣層的厚度。局部放電是因為物體內部局部范圍內的電場強度超過絕緣介質的強度而發生的物理現象,電場強度反比于相互之間的距離,單位為V/m(伏特/米),所以,增加絕緣層的厚度,可以有效的降低加載在絕緣層上的電場強度,從而降低發生局部放電的幾率。另外,絕緣層厚度的增加,也增加了對絕緣材料中的空洞等缺陷的容錯程度,降低了對絕緣材料的要求。
以圖15所示變壓器設計為例,增加SELV繞組與相鄰的兩個繞組gate driver supply、AUX之間的麥拉絕緣膠帶的厚度,對于保障變壓器的設計通過局部放電測試有著非常大的影響。圖16就是加不同層數的麥拉膠帶的局部放電對比結果,3款變壓器樣品中,1#在SELV繞組的前后各自加了4層麥拉膠帶,2#在SELV繞組的前后各自加了5層麥拉膠帶,3#樣在1#的基礎上增加了一個屏蔽層繞組,其他條件3款變壓器都保持一樣。
可以看到,僅有2# 5層麥拉膠帶的變壓器樣品通過了局部放電測試。

圖16.麥拉膠帶層數對局部放電結果的影響
細心的同學估計注意到了,圖15的變壓器繞組結構沒有采用三明治繞法,當然,這種繞法結構確實會導致變壓器的漏感變大。工程應用中,兩相其害取其輕,漏感只能通過外部電路的配合來降低其影響。
另外,SELV繞組的出線,除了需要用鐵氟龍套管穿管外,建議最好不要與一次側高壓繞組的出線端交叉。
5、將變壓器全面灌封、含浸處理,在真空條件下,將變壓器從下到上,用凡立水等絕緣材料逐步灌封。凡立水浸入變壓器內部,可以彌補骨架、麥拉絕緣膠帶上面的空洞、氣泡等缺陷,同時,含浸處理可以有效的改善變壓器的污染等級。
6、在PCB板上涂刷絕緣涂層,同理,可以改善污染等級,降低滿足加強絕緣的爬電距離要求。
五、小結
局部放電測試在開關電源中還是一個比較小眾的話題,本篇文章從三相變頻器的SELV電路的加強絕緣說起,簡要介紹了局部放電的標準和預防措施,重點介紹了輔助電源SPS的變壓器設計如何滿足加強絕緣和通過局部放電測試。當然,在圖4的框圖中,DSP與MCU之間的數字隔離芯片也是需要通過加強絕緣和局部放電測試認證的。
希望本篇文章所介紹的小知識能對各位同學的日常工作有所幫助。
來源:英飛凌工業半導體,原創:伍堂順 施三保
免責聲明:本文為轉載文章,轉載此文目的在于傳遞更多信息,版權歸原作者所有。本文所用視頻、圖片、文字如涉及作品版權問題,請聯系小編進行處理。
推薦閱讀:




