【導讀】近年來瞬時反饋控制方式被廣泛研究,多種各具特色的實現方案被提出,其中三態DPM(離散脈沖調制)電流滯環跟蹤控制方式性能優良,易于實現。本文將電流型準PWM控制方式和三態DPM電流滯環跟蹤控制方式進行對比,分析比較其動態和靜態性能,并給出具體實現電路及系統仿真結果。看看兩種控制方式誰更優?
電流型雙環控制技術在DC/DC變換器中廣泛應用,較單電壓環控制可以獲得更優良的動態和靜態性能。其基本思路是以外環電壓調節器的輸出作為內環電流給定,檢測電感(或開關)電流與之比較,再由比較器的輸出控制功率開關,使電感和功率開關的峰值電流直接跟隨電壓調節器的輸出而變化。如此構成的電流、電壓雙閉環變換器系統瞬態性能好、穩態精度高,特別是具有內在的對功率開關電流的限流能力。逆變器(DC/AC變換器)由于交流輸出,其控制較DC/DC變換器復雜得多,早期采用開關點預置的開環控制方式,近年來瞬時反饋控制方式被廣泛研究,多種各具特色的實現方案被提出,其中三態DPM(離散脈沖調制)電流滯環跟蹤控制方式性能優良,易于實現。本文將電流型PWM控制方式成功用于逆變器控制,介紹其工作原理,與電流滯環跟蹤控制方式比較動態和靜態性能,并給出仿真結果。
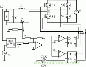
三態DPM電流滯環跟蹤控制方式
電流滯環跟蹤控制方式有多種實現形式,其中三態DPM電流滯環跟蹤控制性能較好且易于實現。參照圖1,它的基本工作原理是:檢測濾波電感電流iL,產生電流反饋信號if。if與給定電流ig相比較,根據兩個電流瞬時值之差來決定單相逆變橋的4個開關在下一個開關周期中的導通情況:ig-if>h時(h見圖1,為電流滯環寬度,可按參考文獻[1]P64式5?2選取)S1、S4導通,UAB=+E,+1狀態;ig-if-h時S2、S3導通,UAB="-"E,-1狀態;|ig-if|h時S1、S3或S2、S4導通,UAB="0,"0狀態。兩個D觸發器使S1~S4的開關狀態變化只能發生在周期性脈沖信號CLK(頻率2f)的上升沿,也就是說開關點在時間軸上是離散的,且最高開關頻率為f。
仿真和實驗表明,iL正半周,逆變器基本上在+1和0狀態間切換,而iL負半周,逆變器基本上在-1和0狀態間切換,只有U0過零點附近才有少量的+1和-1之間的狀態跳變,從而使輸出脈動減小。
電流型準PWM控制方式

圖1:三態DPM電流滯環跟蹤控制方式
[page]綜合常規PWM單、雙極性工作方式的優缺點,并借鑒滯環控制技術,得到改進的電流環控制電路如圖2。S3、S4基本上以低頻互補,S1、S2以高頻互補方式工作。其基本工作原理:
(1)ig正半周,即ig>0時
比較器CMP1輸出高電平,S3一直關斷。
時鐘信號CLK的上升沿將觸發器RS1置1,S1、S4導通,S2關斷,UAB為+E,iL按式(1)上升
M1=diL/dt=(E-U0)/L (1)
當iL升至if>ig時RS1翻轉,S1關斷、S2導通,UAB為0,iL按式(2)變化
M2=diL/dt=-U0/L (2)
若U0>0,則iL下降,至開關周期結束;而若U00,則iL繼續上升,此時可能出現三種情況:
①if上升率小于ig,則if相對于ig下降至開關周期結束;
②if上升率略大于ig,開關周期結束時if大于ig而小于ig+h,則下一個開關周期仍保持該狀態(UAB為0);
③若if升至ig+h,則CMP3翻轉為1、將RS3清零,S4關斷,負載通過D2、D3續流,UAB為-E,iL按式(3)下降至開關周期結束。if的峰值不大于ig+h
M2=diL/dt=-(E+U0)/L (3)
(2)ig負半周,即ig比較器CMP1輸出低電平,S4一直關斷。
時鐘信號CLK的上升沿將觸發器RS2清0,S2、S3導通,S1關斷,UAB為-E,iL按式(3)下降。
當iL降至if時RS2翻轉,S2關斷、S1導通,UAB為0,iL按式(2)變化:若U0,則iL上升至開關周期結束;而若U0>0,則iL繼續下降,此時也可能出現三種情況:
①if下降率小于ig,則if相對于ig上升至開關周期結束;
②if下降率略大于ig,開關周期結束時if小于ig而大于ig-h,則下一個開關周期仍保持該狀態(UAB為0);
③若if降至ig-h,則CMP4翻轉為1,RS3清零,S3關斷,負載通過D1、D4續流,UAB為+E,iL按式(1)上升至開關周期結束。|if|的峰值不大于|ig-h|,即|ig|+h。
可見,這也是一種三態工作方式:iL與U0同相時,逆變器工作在PWM方式,在1狀態和0狀態(或-1狀態和0狀態)間轉換;二者反相時,滯環才起作用,它使逆變器在1,0和-1三種狀態間轉換。

靜態性能的比較
以某逆變器為例,分析和比較上述兩種控制方式下的動態和靜態性能。電路參數:E=180VDC,L=1mH,C=20μF;調制頻率為f;輸出:U0=115VAC、fo=400Hz;額定負載:1kVA電流和電壓反饋系數分別為0.4167和0.25;電壓調節器為PI型:放大倍數Ap=13?5,時間常數τ1=0.27ms;
表1為不同負載和不同調制頻率下U0與基準電壓Ur的靜態誤差和U0的THD。

表1:不同控制方式下的穩態性能的比較


圖3:起動及突加突降負載動態響應過程
(a)三態DPM電流滯環跟蹤控制方式
(b)電流型準PWM控制方式
(b)電流型準PWM控制方式
靜差定義為:
[page]
分析表1及仿真波形(略),發現:
(1)調制頻率f較低時,電流型準PWM波形失真較嚴重,但其THD隨f升高而迅速減小。
(2)功率開關管在電流型PWM方式時的平均開關頻率高于滯環方式,這意味著前者的開關損耗較大。
(3)電流型PWM方式下,諧波分量集中在調制頻率及其整倍數附近,而電流滯環跟蹤控制方式下UAB的諧波比較平均地分布在較寬的范圍內,調制頻率較低時容易產生較大的噪音。
(4)輸出電壓靜差基本不受電流跟蹤方式、調制頻率影響,主要取決于電壓調節器參數,也受主電路參數影響。
動態性能的比較
由于開關點的離散性,DPM電流跟蹤控制方式在控制電路中引入了一個時間常數為1/f的等效純滯后環節,對閉環系統的穩定性和動態性能有不利影響。圖3為起動及負載變化時兩種控制方式下的電感電流iL和輸出電壓U0仿真波形。可見,PWM方式下的動態性能較好,特別是調制頻率較低時,差別更明顯。但隨著調制頻率的提高,滯后時間常數減小,滯環方式的動態性能明顯改善,接近于PWM方式。
改變PI電壓調節器參數(減小放大倍數或增大積分時間常數)可以改善動態響應的穩定性、減小動態壓降,但又將增大靜態誤差,即重載時的電壓降落,延長調節時間。換言之,在達到同樣動態性能的前提下,電流型PWM控制方式允許較大的放大倍數或較小的積分時間常數,從而獲得更好的靜態性能。
結語
三態DPM電流滯環跟蹤控制方式實現簡單,開關損耗較低、失真較小。電流型準PWM控制方式可以獲得較好的動態性能,特別是系統穩定性及較小的輸出電壓降落,電路實現比較復雜,適于調制頻率較低或逆變器輸出濾波電感L、電容C較小的情況。而調制頻率較高時,三態DPM電流滯環跟蹤不失為一種簡單而性能優良的控制方式。
相關閱讀:
工程師推薦:一種并聯諧振逆變電源設計
http://www.mengyueyun.cn/power-art/80021863
推薦:一款簡單的逆變電源電路設計方案
http://www.mengyueyun.cn/power-art/80021711
大師手筆!教你如何消除推挽逆變器中漏感尖峰
http://www.mengyueyun.cn/gptech-art/80021876




