【導讀】發光二極管(LED)需要恒定的電流來控制其亮度穩定,這就需要保證LED電源電流的精準度。通常使用的方法有線性恒流LED驅動器和步進降壓開關式轉換器兩種,它們各有優點與缺點。本文采取將線性與降壓相結合的方案,在保證精準度與效率的同時將轉換噪音降至最低。
為控制亮度,發光二極管(LED)需要恒定電流。把一只電阻器與一組LED串聯即可實現此點。由于一組LED的電壓和供電電壓都可能發生改變,因而必須使用專用的LED驅動保證電流的精準。以下兩種方案使用廣泛:線性恒流LED驅動器和步進降壓開關式轉換器,它們均有各自的優勢和劣勢。
線性恒流LED驅動器的優點與缺點
線性驅動是簡單的方案,所需元件極少且基本無噪音。但是,其耗散的熱量和供電電壓與LED正向電壓之差成正比。為防止過熱,其封裝可能需要在PCB上額外劃分一個散熱區,這就增加了所需PCB的成本和數量,同時也增加了驅動IC因熱關斷,從而關閉LED的風險。

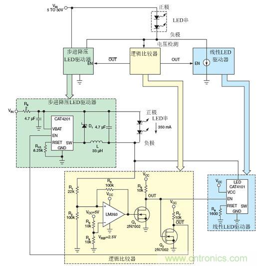
圖1:LM393比較器監測LED串的低側電壓,并使能降壓穩壓器(CAT4201)或線性穩壓器(CAT4101)
步進降壓開關式轉換器的優點與缺點
如果此驅動被置于LED旁,額外的熱量會使LED以更高溫度運行,從而減少其壽命。降壓(或buck)轉換器的效率高,產生熱量很少,但是開關式方案需要一支電感和一個肖特基二極管。這個方案也會產生噪音,尤其是當供應電壓快降至LED正向電壓時。在汽車應用中,射頻干擾(RFI)是一個重要的考慮因素。建議在開頭式轉換器前面放EMI/RFI濾波器,以阻止高頻轉換產生的噪音返回電源,因為它可能干擾到AM/FM波段收音機等設備。
線性與降壓相結合的優點
在降壓變換器性能不良,用盡余量時,線性驅動器的運行則是最佳的。為避免劣勢,發揮兩種方案的優勢,可以采取將線性與降壓相結合的方案,在保證效率的同時將轉換噪音降至最低。
理想情況下,電池電壓波動幅度很大。如汽車應用場景下(8v至17v),線性/降壓驅動器能提供所需較低噪音運行環境和較高的效率。當應用電壓升至限值以上時,LED驅動器則轉換為降壓模式,從而避免線性驅動器過熱。
推薦閱讀:
LED電源和驅動電路主要技術概況
http://www.mengyueyun.cn/power-art/80014311
LED驅動器集成電路需要具有的特點分析
http://www.mengyueyun.cn/opto-art/80015782
LED驅動器拓撲結構的選擇
http://www.mengyueyun.cn/power-art/80008056
[page]
本文中的電路可單獨選擇每個LED驅動器在開關模式和線性模式之間切換時的可調電壓閾值,并有額外遲滯以確保轉換順利進行。圖1顯示的原理圖采用了安森美半導體公司的CAT4201 350-mA降壓驅動器,以及CAT4101 1A恒流LED驅動器,圖中也顯示了邏輯比較器。較常見的降壓結構有一個高側開關和一個低側二極管,CAT4201則不同,它互換了這些器件。
與典型的降壓開關器相同,當開關接通時,流經感應器L和LED的電流會增加,直至達到峰值,即:LED平均電流的兩倍。之后開關關閉。已充電的電感會迫使電流繼續流經肖特基二極管D1及LED,直到其值變為零。而后該循環又開始重復。這一開關式運行被稱為臨界導通模式。
R1/R2電阻分壓器產生出相當于負極電壓幾分之一的V+。如果比較器(LM393)的輸入電壓高于固定的基準電壓值2.5V,則輸出為高;OUT為低,禁用線性驅動器而使能降壓轉換器。 如果V+低于基準電壓,則比較器輸出為低,使能線性驅動器而禁用降壓轉換器。反饋電阻器R5增加了0.6V的遲滯,即一旦負極電壓超過3.6V,降壓轉換器就會起動;當負極電壓降至3V以下時,線性驅動器則會接手。注意,如果LM393的另一半沒有用于其它LED電源,更好的設計方法是將LM393上所有未用的輸入和輸出引線都接地。

圖2:三種方案比較
圖2顯示了單用降壓轉換器,以及線性/降壓驅動器合用時的LED電流調節情況。與單用降壓轉換器相比,線性/降壓驅動器可以將LED電流調節擴展至低于8V的電源電壓,即使電池電壓繼續下降,它也能使LED保持點亮。當電源電壓低于11V時,僅用降壓轉換器會損失其精度,并產生回到電源的更多開關紋波電流。EMI濾波器更難以抑制較低頻率下的紋波電流。另一方面,在相同的供電電壓范圍內,線性驅動器則提供了更高的調節和無噪音運行環境。
盡管增加了元件數,但對于要求低噪音性能與擴展電源區間的應用,線性/降壓聯合方案還是有價值的。可以設置線性到降壓的過渡電壓值,以獲得最佳散熱性能。
根據圖2可以清楚地看到,與僅用降壓轉換器相比,線性/降壓電流阱可以將電流的調節范圍擴展至更低的電源電壓(8V以下),并降低低電量情況下的EMI。因此。LED在電池電壓低的情況下也可保持點亮。
采用將線性與降壓相結合的方案,不僅可以比較大程度提高LED電源精準度,而且在保證效率的同時將轉換噪音降至最低,是一個很好地設計。
推薦閱讀:
LED電源和驅動電路主要技術概況
http://www.mengyueyun.cn/power-art/80014311
LED驅動器集成電路需要具有的特點分析
http://www.mengyueyun.cn/opto-art/80015782
LED驅動器拓撲結構的選擇
http://www.mengyueyun.cn/power-art/80008056





