【導讀】本文介紹一種具有超載和輸出短路保護及告警功能的穩壓電源,電路簡單,穩壓精度高,加上額定負載后輸出電壓不變,具有超載和輸出短路保護及告警功能。
該穩壓電源的特點是:
1.具有超載和輸出短路保護及告警功能。
2.電路簡單,穩壓精度高,加上額定負載后輸出電壓不變。
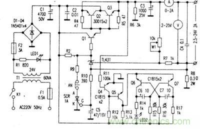
當超載時電阻R8上的壓降增大,該壓降達到0.6V時可控硅SCR導通,使Q1基極電位下降到1V左右,于是管Q1和調整管Q2、Q3均截止,保護調整管免遭燒壞。Q2、Q3截止后輸出電壓為零,電子開關Q4截止,Q5導通,使Q6、Q7組成的多諧振蕩器起振(幾十赫芝),發光管LED2閃亮,以示告警。當輸出端短路時(最大超載),R8上壓降遠大于0.6V,可控硅立即導通,同樣切斷穩壓輸出。當短路故障排除后,只要按一下復位按鈕AN,使可控硅“復位”,穩壓電源立即照常工作。這時Q4正常導通,Q5截止,Q6、Q7停振熄滅。該電源容易制作,Q2、Q3的放大倍數應接近一致。電阻R2、R4、R5、R6,R17選用l/2W,其余均為1/4W,電阻R8用直徑0.25mm、長18Cm的康銅絲6根并聯而成。若無康銅絲也可用8只1/4W2.2O歐色環電阻并聯而成。該電阻只對保護電流設定值有影響而與穩壓精度無關。調整管散熱器采用市售鋁合金專用散熱器,裝在鐵殼外。

圖題:電路圖




