中心議題:
- LED應用范圍不斷擴大,需要電源解決方案給與支持
- 安森美LED應用電源解決方案介紹
解決方案:
- LED照明應用的電源解決方案
- LED便攜背光應用電源解決方案
與傳統的光源相比,發光二極管(LED)具備眾多的優點,如工作電壓低,能效高,很小巧并產生定向光。它們能夠提供極寬廣的色彩以及白光,不產生紅外(IR)或紫外(UV)輻射,而且由于它們是固態器件,在機械上很強固,并且不含汞,在恰當設計和使用時能夠具有超過5萬小時的工作壽命,遠長于標準白熾燈的1千小時壽命。此外,它們還完全可調光。這些優點使得LED的應用越來越廣泛,如今已擁有眾多的應用市場,如建筑景觀照明、交通信號燈、顯示屏、零售、中小尺寸液晶顯示屏(LCD)背光、汽車和太陽能等,并在街道照明、住宅照明乃至中大尺寸LCD背光方面擁有越來越大的發展空間。
高亮度LED對于照明設計、全球能源節省和創新產品具有重大意義,對催生固態照明革命至關重要。這種革命需要一種整體性的途徑,在這其中,LED與電源轉換和控制電子器件以及熱管理解決方案和光學器件集成在一起。
LED照明應用的電源解決方案
如上所述,LED本質上是低電壓器件;根據色彩和電流的不同,LED的正向電壓介于不足2 V至4.5 V之間。此外,LED需要采用恒定電流來驅動,從而確保獲得所需的發光亮度和色彩。這就需要相應的電源轉換和控制解決方案能夠適應不同的電源,無論是交流線路、太陽能板、12 V汽車電池、直流電源或低壓交流系統,甚至是基于堿和鎳的電池或鋰離子電池。
作為一家全球領先的高能效電源半導體供應商,安森美半導體專注于運用自身的低電壓和高電壓技術以及在電源管理解決方案方面的專長來應對LED照明所面臨的挑戰:無論是便攜顯示產品、汽車內部照明或LED信號燈的鎮流器。在下文中,我們將結合LED照明的多種不同應用,如建筑、工業、汽車和便攜應用等,討論安森美半導體相應的驅動電源解決方案。
1)可集成最高700 V高壓FET的離線型AC-DC開關電源解決方案

圖1(a):輸入功率小于10 W的LED照明解決方案功能框圖
安森美半導體在將電源從交流主電源轉換為功率等級在幾瓦至幾百瓦范圍之間、適合多種不同應用的可用能源方面擁有豐富的經驗。安森美半導體開發出了結合高壓開關晶體管和中等電壓模擬電路的極高壓集成電路(VHVIC),針對寬廣的功率需求提供集成了高性價比解決方案。安森美半導體提供多種固定頻率控制器和轉換器,將電壓高至700 V的高壓場效應管(FET)集成至簡單、經濟、元件數量少的解決方案之中。
這類解決方案包括三個方面:單片交流-直流(AC-DC)恒流驅動器,功率范圍在5至15 W之間,如NCP1013、NCP1014和NCP1028等。NCP系列離線控制器,同時包含隔離型和非隔離型,功率高達150 W。安森美半導體提供用于街道照明、具有單段式功率因數校正器(PFC)的參考設計。

圖1(b):輸入功率介于10至25 W的LED照明解決方案功能框圖
PFC解決方案
對于功率低于25 W(230 Vac)的較低功率應用而言,最常用的是集成電源開關穩壓器,因為它可以將元件數量減至最少。高于這個功率范圍,則可以使用控制器,因為控制器為設計人員在選擇這種應用最適合的高壓FET方面提供靈活性。控制器既可用于隔離應用,也可用于非隔離應用,而安森美半導體提供多種不同的增值特性,允許設計人員針對其具體設計要求優化設計。

圖2:NCP1351離線式LED驅動器參考設計。
圖2顯示的是安森美半導體NCP1351離線式LED驅動器參考設計。這參考設計的輸入功率范圍介于85至265 Vac之間,具有尺寸小、成本低、良好線路穩壓等特性,在20 W負載具有80%的高能效,并集成了過載保護和短路保護等安全特性,最大尺寸僅為125×37×35 mm。

圖3(a):傳統的2段式PFC架構。
IEC1000-3-2標準設定了限制注入至交流線路中諧波的規范。就照明應用而言,如果輸入功率大于25 W(C類),這個規范就會適用。此外,即使在某些地區并不要求遵從這項IEC規范,也可能對最低功率因數提出要求。這樣一來,這些應用中就需要前端PFC控制器。增加這樣一個段會導致符合能效和空間等其它系統要求方面的困難,除非作出明智的選擇。

圖3(b):改進的單段式PFC架構。
幸運的是,安森美半導體深刻理解這些挑戰,擁有創新的PFC控制器產品陣容,符合設計人員對簡單、緊湊和強固解決方案的期望。安森美半導體不僅支持傳統的2段式應用,也推出了數款進一步簡化設計的獨特解決方案,如NCP1651單段式反激控制器。
NCP1651在單芯片解決方案中集成了功率因數校正和轉換器,帶有外部FET,允許根據所需功率實現可擴展的解決方案。NCP1651具有隔離型降壓功能,支持連續或不連續模式操作,并支持平均電流模式控制(ACMC)和固定頻率控制,其高精度乘法器可用于降低總體諧波失真(THD)。它還具有過溫關閉和外部關閉等功能。這款單段式PFC控制器適合于電子鎮流器、街燈、交通信號燈和照明等應用。
對于輸入功率介于25 W和60 W之間的LED照明應用而言,可以采用NCP1351這樣的PWM控制器;對于輸入功率在60 W至150 W范圍而言,PWM控制器可以采用NCP1271;輸入功率在150 W至300 W范圍的,可以采用NCP1396這樣的PWM控制器。而對于25 W至300 W的輸入功率范圍而言,都可以采用臨界導電模式(CRM)的PFC控制器NCP1606。
2)寬輸入范圍的中等電壓LED應用DC-DC電源解決方案
除了便攜供電應用,還有一系列高亮度LED應用工作在8至40 VDC范圍的電源,這些電源包括鉛酸電池、12-36 VDC適配器、太陽能電池以及低壓的12 和24 VAC交流系統。這類的照明應用眾多,如活動式照明、景觀和道路照明、汽車和交通照明、太陽能供電照明,以及陳列柜照明等。

表1:寬輸入范圍的DC-DC LED應用
即使目標是采用恒定電流驅動LED,首先要理解的事件就是應用的輸入和輸出電壓變化。LED的正向電壓由材料特性、結溫度范圍、驅動電流和制造容限決定。憑借這些信息,就可以選擇恰當的線性或開關電源拓撲結構,如線性、降壓、升壓或降壓-升壓等。
對于輸入電壓小于40 V的LED應用而言,如果輸出電壓小于輸入電壓,則選擇降壓拓撲結構。在此基礎上,再根據輸出電流來進行選擇。若輸出電流大于1.2 A,則可采用設計用于為高亮度LED供電的1.5 A恒流開關穩壓器NCP3065。這器件擁有額定值235 mV的極低反饋電壓,適合對LED串的平均電流進行穩流。它擁有高至40 V的較寬輸入電壓范圍,使其能夠工作在12 Vac或12 Vdc電源。NCP3065還提供適合汽車級應用的版本—NCV3065。只需采用極少的外部元件(如MOSFET或低VCEsat開關),NCP3065開關穩壓器即可配置為降壓、升壓或SEPIC等拓撲結構。這使得它還能用于電流小于1.2 A的應用。對于電流小于1.2 A的應用,還可采用NCP1215+MOSFET來構成降壓轉換器。對于電流小于500 mA以及輸入電壓接近輸出電壓的應用而言,可以采用NUD4001這樣的恒流線性驅動器。
如果輸出電壓大于輸入電壓,則選擇升壓拓撲結構。在此基礎上,如果是低壓電池供電應用,則可以選用NCP5005、NCP5604、NCP5608和NCP5050這樣的低壓LED驅動器;如果不是低壓電池供電應用,再看其輸出電壓值,如果大于40 V,同樣可以采用NCP3065開關穩壓器,這時候NCP3065結合外部NMOS MOSFET配置為升壓控制器結構;否則,還要看開關電流來確定。如果開關電流大于1.3 A,則采用結合MOSFET或低VCEsat開關、配置為升壓控制器的NCP3065;如果小于1.3 A,采用配置為升壓轉換器的NCP3065。
除了單純的降壓或升壓拓撲結構,在某些環境下,也需要降壓-升壓拓撲結構,如從標準電源輸入端驅動LED串;此外,在輸入電壓和LED負載電壓交疊的場合中使用這種拓撲結構也很常見。而NCP3065也能夠配置為降壓-升壓控制器。這種架構需要2個電源開關。雖然NCP3065本身也包含1個電源開關,但我們可以使用1個低VCEsat PNP/NPN對管來獲得更高轉換效率。這是一種可擴展的方案,整流器和電源開關都能夠根據具體的輸入和輸出電壓以及電流電平來調整。值得一提的是,諸如NSS40500UW3這樣的低VCEsat晶體管采用小巧的2×2 mm封裝,提供極佳的性能。
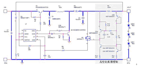
圖4所示的是功率最高達12 W的NCP3065降壓-升壓電路。這電路設計用于電流高達0.7 A的應用,輸入電壓范圍可達8至26 Vdc。輸出電壓Vout為16 Vdc @ 700 mA和輸入電壓Vin為13-26 Vdc時,能效可達72%至80%。

圖4:功率高達12 W的NCP3065降壓-升壓電路
LED便攜背光應用電源解決方案
白光LED和RGB三色LED廣泛應用于小尺寸LCD面板和鍵盤的背光以及指示燈應用。在手機和數碼相機應用中,高亮度LED還可用作閃光燈電源。這些應用需要優化的解決方案,不僅要能夠最大限度延長電池使用時間,同時還要最大程度減小PCB占用面積和高度。
在這類LED背光應用中,既可以采用線性穩壓器,也可以采用開關穩壓器,各有其優勢。線性穩壓器結構比較簡單、設計簡單、成本低、噪聲低、尺寸小、靜態電流低。而開關穩壓器的能效較高,可達70~85%。安森美半導體根據用戶的應用需求,提供多種類型的解決方案。在開關穩壓器解決方案方面,就同時提供電感型和電荷泵型這兩種類型。具體而言,電感升壓驅動器NCP5005 , NCP5050具有高能效和高輸出電壓的優勢,其能效高達90%以上,而且大多能夠驅動多達5個串聯LED(輸出電壓達21 V)。此外,由于LED采用串聯連接,這種類型的器件也具有理想的照明/電流匹配特性。由于無需電感,電荷泵型驅動器NCP5602, NCP5612, NCP5623有助于造就小型緊湊的解決方案,而這對應用中小尺寸LCD的便攜產品而言顯得猶為重要。這種類型的驅動器配備低成本的電容和電阻,能夠造就成本更低的解決方案。這種驅動器可以驅動1至3個LED,適合于小型器件的背光應用。
除了LCD,有機發光二極管(OLED)這種新興顯示技術近年來也開始應用在便攜設備乃至中大尺寸平板電視之中。市場上最初出現的是無源矩陣OLED(PMOLED),由于其驅動拓撲結構的原因,其顯示尺寸局限在1.8英寸及以下,常用于MP3播放器和手機副屏之中。更新的有源矩陣OLED(AMOLED)技術則沒有顯示尺寸方面的限制,它比LCD具有多項重要優勢,如寬廣的視角、高對比度、極快的響應時間和纖薄的厚度,這得益于它消除了背光的需要。AMOLED面板被用于手機的主顯示屏及MP3播放器等。
安森美半導體在市場上率先推出了專用的有源矩陣(AMOLED)面板穩壓電源IC—NCP5810D。NCP5810D雙輸出直流-直流轉換器在1.75 MHz振蕩器頻率下整個電源能效高達83%。它具有極佳的線路瞬態抑制能力,在25 mA電流時線路瞬態電壓為5 mV。為了適應AMOLED顯示屏纖薄的外形,該轉換器可轉換至1.75 MHz的高頻,可使用體積較小的電感器和陶瓷輸出電容器。其0.55mm厚的超薄封裝,使NCP5810D適用于最薄的便攜式產品設計中。此外,它在關機模式下的斷電功能,將泄漏顯示電流限制在1微安,節約了關機狀態下的電池電源。NCP5810D還具有逐周期峰值電流限制和熱關機保護功能。 NCP5810D采用超薄的3.0mm×3.0mm×0.55mm LLGA-12封裝。

圖5:安森美半導體AMOLED穩壓電源IC NCP5810D的功能框圖。
除了LCD背光和AMOLED電源應用,安森美半導體還推出面向相機閃光應用的LED驅動IC,如NCP5680等。以NCP5680為例,這是一款帶超級電容(supercap)的雙LED閃光驅動器,能夠以2.5 A或更高電流驅動2個高亮度LED。它采用I2C控制,具有內置閃光序列。它的感光功能在明亮環境下可以限制閃光時間,從而節省電能。這器件使用超級電容來支持音頻等其它大峰值電流的電路,還具有短路保護等保護功能。這器件于2008年7月開始量產。

圖6:安森美半導體的超級電容LED驅動器NCP5680的應用示意圖。
總結
憑借著工作電壓低、能效高、色彩豐富、產生定向光、無汞等眾多優勢,LED技術在建筑、交通、汽車、太陽能、LCD背光、汽車和住宅照明等領域獲得越來越廣泛的應用。作為全球領先的高能效電源解決方案供應商,安森美半導體提供豐富的LED驅動電源解決方案產品系列,滿足從高壓離線型AC-DC開關電源到寬輸入范圍的中等電壓LED電源以及便攜產品背光和閃光驅動應用的廣泛需求,并提供一些相關的參考設計,幫助客戶縮短開發時間,加快產品上市進程。



