【導讀】這里將為大家分享基于Zigbee的無線觸控燈光控制器設計方案。本燈光控制開關基于Zigbee和電容觸控技術.實際應用表明該控制開關美觀大方、安全可靠、定制靈活, 并且易于組網,可實現網絡化控制,達到了設計要求。
在物聯網的潮流下。家居設備向著智能化、數字化和網絡化的方向發展.燈光控制開關作為家庭最常用的控制設備擁有廣闊的市場前景,設計可靠安全、遠程操控的新型燈光控制器符合發展要求和市場需求。Zigbee作為一種低功耗、低速率的無線通訊協議。其特點使其能夠在智能家居、公共安全、工業監測等眾多物聯網應用領域有所作為;因此,將Zigbee技術應用到燈光控制器的設計中,能夠滿足控制器對于低功耗以及網絡化的需求。電容觸摸技術具有操控精確、安全可靠、使用壽命長等優點。將該技術應用到燈光控制領域??梢栽O計出具有觸摸感應功能的新型控制開關。基于Zigbee技術和電容觸控設計的燈光控制開關。具有高靈敏、防水安全、使用壽命長以及便于組網等優點??蓮V泛應用于智能家居的領域,具有一定的市場前景。
1 設計方案
Zigbee是基于IEEE802.11.4協議的一簇擴展集。主要針對于低成本、低功耗的射頻應用。低成本使之廣泛適用于智能家居方向的應用。低功耗使之有更長的工作周期:其支持的無線網狀網絡有更強的可靠性和更廣的覆蓋范圍:在燈光控制開關中通過該協議實現無線通訊,用于支持遙控以及組網控制。
燈光控制開關的面板采用有機玻璃材質。感應電極位于玻璃下方并與玻璃面板緊密相貼,手指觸摸到電極上方時,會引起電容的變化.這種變化轉變成電信號提供給處理器進行相關處理:在本案中我們采用專業的電容觸摸芯片來完成觸摸部分的功能。
該控制開關的總體結構圖如圖l所示。主要包括電容感應處理部分、zigbee主處理器部分、驅動控制部分和電源管理部分。

圖1 開關總體結構圖
2 感應部分設計
感應部分主要包括絕緣面板、按鍵感應盤和電容處理芯片。面板必須是絕緣材料。我們選用有機玻璃作為觸摸面板.玻璃的介電常數適中,介電常數過小的材料。靈敏度比較差,而介電常數過大。發生誤動作的幾率會增大。按鍵感應盤采用PCB銅箔的方式,將感應盤設計在PCB電路板上,根據實際情況選用10 mm左右的圓形感應盤,各感應盤的形狀、面積相同以保持相同的靈敏度,感應盤之間的距離在允許空間內盡量大以減少相互之間的電場干擾。感應盤之間盡可能通過鋪地隔離。感應芯片選用博晶微電子的ST系列。滿足了設計需求。
一路電容感應設計電路圖如圖2所示。PCB感應盤PAD與感應芯片的輸人口相連接,10 pF的電容用來調整觸摸感應的靈敏度,電容值越小靈敏度越高:感應芯片將輸入的電平變化處理后通過輸出端口以低電平中斷信號的方式傳送給Zigbee主處理器芯片。

圖2 觸摸電路
[page]
3 Zigbee主處理器設計
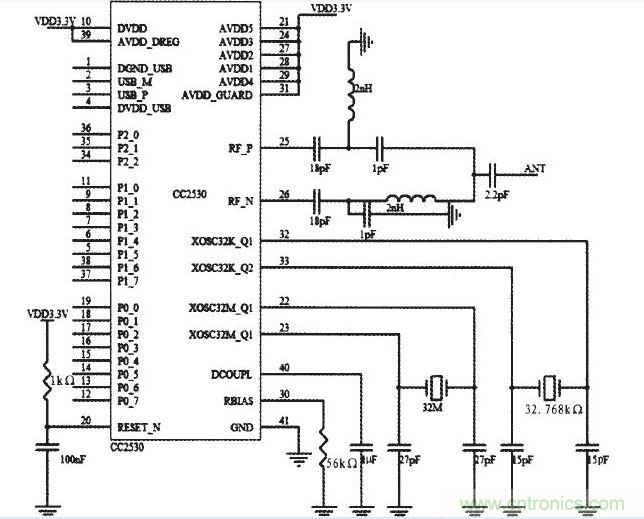
本設備選用的Zigbee芯片為CC2530。CC2530是一個真正的用于IEEE802.15.4、Zigbee和RF4CE應用的片上系統.它能夠以非常低的總材料成本建立強大的網絡節點:CC2530集成了業內領先的RF收發器、增強工業標準的8051 MCU,在系統可編程mash存儲器.8-KBRAM和許多其他強大功能。CC2530部分的電路圖如圖3所示。兩個晶振32 MHz和32.768 kHz.其中32.768 kHz的晶振主要應用于睡眠定時器。在實際應用中如果不需要可以去掉以降低成本;RF端經過處理后接收發天線.天線可以是外置天線,也可以是PCB天線。本設備設計的是倒F形狀的PCB天線,倒F天線具有結構簡單、重量輕、可共形、制造成本低、輻射效率高、容易實現多頻段工作等獨特優點,非常適合應用到本設備中。

圖3 zigbee CC2530電路
4 電源部分設計
電源部分需要將交流220 V市電處理成低壓直流的電源為處理電路、控制電路等提供合適電源。我們采用開關脫機電源調節器芯片VIPerl2A來實現開關電源部分的功能,得到一個穩定的輸出電壓5 V、輸出電流最高lA的直流電源。VIPerl2A是為在高達5 W二次輸出功率的脫機電源中使用而專門優化的設計的芯片產品,在內部集成了專用電流方式PWM控制器和一個高壓功率的MOSFET;VIPerl2A具有自動熱關斷、高壓啟動電流源、防止輸出短路、保證低負載下的低功耗等一般特性。
[page]
VIPerl2A部分電路圖如圖4所示.整流后的電壓進入芯片,VIPerl2A的引腳電壓支持8 V到40 V的寬電壓范圍,輸出反饋通過光耦器件PC817C進入芯片,反饋電流用于芯片控制器件的工作。

圖4 Viperl2A電路
通過開關電源獲得直流5 V電壓后.通過LDO器件將5 V降壓得到3.3 V直流電壓提供給Zigee處理器等部分電路使用。
5 驅動部分設計
驅動部分主要是通過驅動繼電器實現對交流電的通斷控制。驅動繼電器部分的電路如圖5所示,通過NPN和PNP兩個二極管實現負邏輯驅動電路,這種驅動方式驅動能力強??梢员苊庵骺刂菩酒谏想姀臀粫r對繼電器產生的誤動作。繼電器線圈端并聯一個4148二極管,二極管反向接人用來釋放繼電器線圈中的電流, 保護開關和三極管等器件不至于被線圈感應電壓擊穿損壞。

圖5 驅動電路
6 結論
本燈光控制開關基于Zigbee和電容觸控技術.實際應用表明該控制開關美觀大方、安全可靠、定制靈活, 并且易于組網,可實現網絡化控制,達到了設計要求。



