【導讀】LED球燈泡最為白熾燈的替代光源,從品質上得到了提升。無論如何更替,LED內部的驅動電源都是不可或缺的。驅動電源的品質關系到球燈泡的安全與否和品質好壞。
隨著LED的發展以及節能減排的國際大勢,LED燈具及光源向民用市場大規模進軍。而作為民用光源里面最為普遍的白熾燈,歐洲已經在2012年禁止白熾燈生產和銷售,美洲在2014年也禁止了40W及其以上白熾燈的生產和銷售。
中國已于2012年10月禁止了100W以上白熾燈的生產和銷售,同時在2014年10月1日禁止60W及以上白熾燈的生產和銷售,將于2016年10月1日禁止15W及以上白熾燈的生產和銷售。
在這大勢下,作為白熾燈的直接替代光源,LED球泡燈的用量將得到巨大的提升。其品質也會參差不齊。作為LED球泡燈內部不可或缺的驅動電源,其品質很大程度上決定了一個球泡燈的安全與否及品質好壞。
驅動電源基本分為非隔離驅動及隔離驅動兩大類:
一、非隔離驅動
非隔離驅動(non-isolated power)是指在輸入端和負載端之間沒有通過變壓器進行電氣隔離,而又直接連接,輸入端和負載端共地,因此觸摸負載就有觸電的危險。
目前用得最多的是非隔離直接降壓型驅動。也就是把交流電整流以后得到直流高壓,然后就直接用降壓(Buck)電路進行降壓和恒流控制,非隔離驅動的優點是成本低、簡單、體積小、效率高。
當非隔離驅動應用于球泡燈時,使用鋁材(金屬)外殼無法做到安全性的標準(輸入對外殼要求耐壓4KV),故而外殼必須采用絕緣材料加工,通常有塑料、導熱塑料、塑包鋁等形式來實現。然而采用導熱塑料或者塑包鋁的形式又使得LED球泡燈的成本增加,采用塑料加工成的外殼又無法有效的散熱。
在這樣一個LED競爭激烈的大環境下,很大一部分商家為了追求利潤及銷售額,無視安全因素制造大量非隔離金屬外殼的球泡燈,又或無視產品品質制造大量塑殼球泡燈,同時燈具的功率往往虛標30%以上。
目前球泡燈上應用最多的幾種非隔離驅動如下:
1.電阻限流式
如圖1:電阻限流式驅動,僅采用一個橋堆,將50Hz的正弦波交流電變化為100Hz的半正弦波脈動直流電,通過限流電阻來限定LED的平均電流。

圖1
如圖2所示(綠線表示橋堆輸出端電壓,紅線表示LED電流,藍線表示電阻R上的電壓),LED電流有間斷(頻率為100Hz),LED電流存在的時候也有大小變化,故而表現為頻率為100Hz的頻閃現象。

圖2
[page]

圖3
電阻限流式非隔離驅動,在電網電壓不穩定時,球泡燈的功率變化為ΔP=ΔU2/R,因此功率極其不穩定,造成照明亮度變化明顯,而且功率隨著電壓波動的平方變化,使得燈具非常容易長時間在超過標準溫度下工作,壽命減短。
該驅動方案由于負載主要呈現為阻態,電壓過零的時候不存在電流,故而功率因數較高接近1,不過由于限流電阻的存在其效率很差通常只有30%~65%的效率, 但是由于該方案成本非常低廉,導致很多生產商生產該類產品,LED球泡燈的品質很難得到保證,其安全性也難以得到保證。
2.恒流二極管限流
如圖4:恒流二極管驅動,采用一個橋堆,將50Hz的正弦波交流電變化為100Hz的半正弦波脈動直流電,通過恒流二極管來限定LED的電流。

圖4
該驅動方式在電壓未達到LED模塊(由多個LED串聯構成)開啟電壓前,LED不發光;電壓超過LED模塊的開啟電壓后,通過LED的電流由恒流二極管限定,表現為恒定電流狀態。橋堆后面的電容是平衡效率及功率因數用的。
不加橋堆后的電解電容,如圖3所示(綠線表示橋堆輸出端電壓,紅線表示LED電流,藍線表示恒流二極管CCD上的電壓),LED電流有間斷(頻率為100Hz),但是LED電流存在的時候表現為恒流狀態,故而表現為頻率為100Hz的現象。
同樣,由于恒流二極管限定了通過的電流,其兩端必定會承載超出LED工作電壓的那部分電壓,因此效率較低,通常在70%左右,但是其電流基本跟隨電壓波形,功率因數較高,可較容易做到0.9以上。
加 上橋堆后的電解電容,LED電流連續且恒定,因此在電容量足夠大的前提下該驅動方案就表現為無頻閃,而且,由于電解電容將橋堆后的電壓波動降低了,因此 LED模組的電壓的設定可以充分的接近橋堆后輸出電壓,使得恒流二極管不用承載過多的電壓,提高驅動效率,通常可提升至85%左右,但是其電流恒定,在輸 入電壓過零的時候導致大量的無功功率產生,功率因數較低,一般只有0.5~0.6。
恒流二極管實現的非隔離驅動,在電網電壓不穩定時,球泡燈的功率變化為ΔP=ΔU*I,因此功率浮動與電壓波動成正比,但是燈具照明效果相對穩定,但是由于恒流二極管的價格始終較高,而且其電流驅動能力只有幾十毫安,故而無法得到推廣應用。
[page]同樣,由于恒流二極管限定了通過的電流,其兩端必定會承載超出LED工作電壓的那部分電壓,因此效率較低,通常在70%左右,但是其電流基本跟隨電壓波形,功率因數較高,可較容易做到0.9以上。
加 上橋堆后的電解電容,LED電流連續且恒定,因此在電容量足夠大的前提下該驅動方案就表現為無頻閃,而且,由于電解電容將橋堆后的電壓波動降低了,因此 LED模組的電壓的設定可以充分的接近橋堆后輸出電壓,使得恒流二極管不用承載過多的電壓,提高驅動效率,通常可提升至85%左右,但是其電流恒定,在輸 入電壓過零的時候導致大量的無功功率產生,功率因數較低,一般只有0.5~0.6。
恒流二極管實現的非隔離驅動,在電網電壓不穩定時,球泡燈的功率變化為ΔP=ΔU*I,因此功率浮動與電壓波動成正比,但是燈具照明效果相對穩定,但是由于恒流二極管的價格始終較高,而且其電流驅動能力只有幾十毫安,故而無法得到推廣應用。
3.阻容降壓

圖5
如圖:阻容降壓工作原理是利用電容在一定的交流信號頻率下產生的容抗來限制最大工作電流。例如,在50Hz的工頻條件下,一個1uF的電容所產生的容抗約為3180歐姆。當220V的交流電壓加在電容器的兩端,則流過電容的最大電流約為70mA。雖然流過電容的電流有70mA,但在電容器上并不產生功耗,因為如果電容是一個理想電容,則流過電容的電流為虛部電流,它所作的功為無功功率。根據這個特點,在其后面串聯一個LED模組,只要電流設定正確,那么LED兩端的電壓也必定是額定狀態下的電壓。
因此該方案由于電容主要消耗無功功率,效率較高,但是其功率因數往往非常低,通常在0.4左右。而且C2的容值大小直接決定了頻閃的顯著與否。
因為LED工作需要比較穩定的直流環境,因此該方案常常采用橋式全波整流,但是全波整流產生浮置的地,并在零線和火線之間產生高壓,造成人體觸電傷害,是為比較危險的一種驅動。
電網電壓波動時,LED電流也會同比的跟隨變化,因此,其穩定性也較差,而且由于電容壽命直接影響容值,使得容值變小,輸出電流也會隨之降低,使得LED球泡燈的光衰倍化加劇。
但是,由于其成本低廉,線路非常簡單,而且對LED模塊的工作電壓的范圍幾乎沒有要求,通用性非常高,使得目前大部分廠家采用阻容降壓的方式作為中低功率的球泡燈驅動。
4.線性驅動
因此該方案由于電容主要消耗無功功率,效率較高,但是其功率因數往往非常低,通常在0.4左右。而且C2的容值大小直接決定了頻閃的顯著與否。
因為LED工作需要比較穩定的直流環境,因此該方案常常采用橋式全波整流,但是全波整流產生浮置的地,并在零線和火線之間產生高壓,造成人體觸電傷害,是為比較危險的一種驅動。
電網電壓波動時,LED電流也會同比的跟隨變化,因此,其穩定性也較差,而且由于電容壽命直接影響容值,使得容值變小,輸出電流也會隨之降低,使得LED球泡燈的光衰倍化加劇。
但是,由于其成本低廉,線路非常簡單,而且對LED模塊的工作電壓的范圍幾乎沒有要求,通用性非常高,使得目前大部分廠家采用阻容降壓的方式作為中低功率的球泡燈驅動。
4.線性驅動

圖6

圖7
線性驅動,采用一個橋堆,將50Hz的正弦波交流電變化為100Hz的半正弦波脈動直流電,然后通過線性恒流芯片根據當前狀態下的半正弦波電壓值來分段驅動LED模塊,并且限定每一段LED的電流。簡單的說就是電壓達到第一段LED模塊工作電壓時,第一段LED工作,電流限定在紅線的第一個臺階處;電壓達到第一段LED模塊工作電壓與第二段工作電壓之和時,第一段LED和第二段LED同時工作,電流限定在紅線的第二個臺階處;電壓達到三段LED模塊工作電壓總和時,三段LED同時工作,電流限定在紅線的第三個臺階處;該驅動方式在電壓未達到第一段LED模塊工作電壓前,LED不發光,沒有損耗;電壓超過第一段LED模塊的工作電壓后,通過LED的電流由線性驅動芯片限定,表現為恒定電流狀態,在達到后段LED工作電壓前,超出的電壓將由芯片內部的MOS吸收,該部分能量為損耗能量。通過合理的LED串聯分段,盡可能使得三段的工作電壓擬合正弦波,充分減小損耗,驅動的效率可提升至90%以上
由于其驅動特性是將LED模塊按照阻性負載的特性的模式驅動,因此電流跟隨電壓波形,功率因數可達0.97以上,但LED電流有間斷(頻率為100Hz),故而表現為頻率為100Hz的現象,同時,在周期內,LED亮度是分為6個亮度等級漸變的,可適當緩解頻閃的效果。
同樣的,在橋堆后面加上電解電容,能通過降低功率因數來實現無頻閃,在Cin足夠大,將電壓的波谷值拉升至所有LED工作電壓之上,頻閃現象就將完全消失,但是功率因數也會將至0.5左右。
在電網電壓不穩定時,線性驅動芯片會根據電壓的變化對電流稍作調整,使得整燈的功率維持不變,燈具的壽命充分得到保證,而且燈具亮度變化也不會超過10%,肉眼幾乎無法辨別。由于其成本相對阻容方案要高,而且設計電路要求較高,通用性小,故而在市面上的球泡燈應用中較為少見。
[page] 由于其驅動特性是將LED模塊按照阻性負載的特性的模式驅動,因此電流跟隨電壓波形,功率因數可達0.97以上,但LED電流有間斷(頻率為100Hz),故而表現為頻率為100Hz的現象,同時,在周期內,LED亮度是分為6個亮度等級漸變的,可適當緩解頻閃的效果。
同樣的,在橋堆后面加上電解電容,能通過降低功率因數來實現無頻閃,在Cin足夠大,將電壓的波谷值拉升至所有LED工作電壓之上,頻閃現象就將完全消失,但是功率因數也會將至0.5左右。
在電網電壓不穩定時,線性驅動芯片會根據電壓的變化對電流稍作調整,使得整燈的功率維持不變,燈具的壽命充分得到保證,而且燈具亮度變化也不會超過10%,肉眼幾乎無法辨別。由于其成本相對阻容方案要高,而且設計電路要求較高,通用性小,故而在市面上的球泡燈應用中較為少見。
5.恒流芯片buck(NPFC)

圖8
降壓型恒流驅動,采用一個橋堆,將50Hz的正弦波交流電變化為100Hz的半正弦波脈動直流電,通過橋堆后的電解電容將脈動電壓變換為振幅較小的直流電壓。通過采樣電阻來高頻驅動恒流芯片內部的MOS,達到控制電流的目的,電流值不受輸入電壓波動而影響,恒流芯片的內部MOS的開關頻率通常在幾十至幾百赫茲。
當橋堆后的電解電容足夠大時,只需保證輸出端LED模塊的工作電壓小于電解電容輸出端波谷的電壓值時,可以完全消除100Hz的頻閃;而芯片內部的高頻開關由于其頻率較高,外加LED模塊并聯的濾波電容及電感,使得頻閃效應得到解決。當然,如果橋堆后面的電容較小時,LED的工作電壓大于電容后端輸出電壓,則100Hz頻閃依舊存在,其振幅與LED模塊的工作電壓和電容后端輸出電壓的波谷的差值有關,差值越大,振幅越大,頻閃效果越明顯。
由于大電容及后端開頻的存在,該電路功率因數往往只有0.5左右,但是因為其結構簡單,效率高達90%以上,恒流精度更是在5%甚至3%以內,負載調整率也較高,因此大部分追求品質的LED球泡燈生產商選用改方案。
也有不少商家為了節約恒流芯片的成本,在恒流芯片處通過采用被動元器件(二極管,三極管,MOS)來控制恒流,通常這樣的方案在恒流精度以及開路保護,短路保護方面做得就不夠好。
6.恒流芯片buck(填谷)
當橋堆后的電解電容足夠大時,只需保證輸出端LED模塊的工作電壓小于電解電容輸出端波谷的電壓值時,可以完全消除100Hz的頻閃;而芯片內部的高頻開關由于其頻率較高,外加LED模塊并聯的濾波電容及電感,使得頻閃效應得到解決。當然,如果橋堆后面的電容較小時,LED的工作電壓大于電容后端輸出電壓,則100Hz頻閃依舊存在,其振幅與LED模塊的工作電壓和電容后端輸出電壓的波谷的差值有關,差值越大,振幅越大,頻閃效果越明顯。
由于大電容及后端開頻的存在,該電路功率因數往往只有0.5左右,但是因為其結構簡單,效率高達90%以上,恒流精度更是在5%甚至3%以內,負載調整率也較高,因此大部分追求品質的LED球泡燈生產商選用改方案。
也有不少商家為了節約恒流芯片的成本,在恒流芯片處通過采用被動元器件(二極管,三極管,MOS)來控制恒流,通常這樣的方案在恒流精度以及開路保護,短路保護方面做得就不夠好。
6.恒流芯片buck(填谷)

圖9
由于降壓型恒流驅動廣受好評,但是收到超過5W的照明燈具及光源的功率因數要求>0.7這個規范的約束,技術人員在降壓型恒流驅動的整流橋和整流電容之間設計了由3個二極管2個電容組成的3D2C式填谷電路,通過2個電容串聯方式充電及并聯方式放電的形式,提升功率因數,功率因數可提升至0.8~0.9,使得降壓型恒流驅動也滿足LED球泡燈在功率因數方面的要求。當然成本會有一定程度的提升,電源體積也會相應變大。
[page] 7.恒流芯片buck(APFC)

圖10
APFC恒流驅動,通過芯片上檢測輸入電壓波形的引腳(此處是LN)控制輸出電流的波形,使其接近半正弦波,即當輸入電壓過零點時,MOS關斷,使輸入電流也變零,從而使得電流的包絡波形接近半正弦波,從而提升功率因數,功率因數通常可達0.95及以上;在輸入電壓不處于過零狀態下,恒流芯片根據FB引腳出的反饋電壓進行高頻開關動作,控制輸出電流,達到恒流的目的。
由于其輸入電流呈現半正弦波,導致其輸出電流也有100Hz的波動,當然其振幅由于輸出端濾波電容及電感的存在,會小很多,但是存在100Hz的頻閃是不爭的實事;當然適當的加大濾波電容會使得輸出電流紋波變小,改善頻閃效果。
二、隔離驅動
隔離驅動(isolated power)是指在輸入端和負載端之間通過隔離變壓器進行電氣隔離,使輸出端無法直接接觸高壓。因此觸摸負載就沒有觸電的危險,隔離驅動的優點是安全。
當隔離驅動應用于球泡燈時,其外殼可通過金屬、塑料、導熱塑料、塑包鋁等多種形式來實現。我們所要克服的就是隔離驅動所帶來的體積大,效率較低,成本較高等缺點。
因此在整個LED球泡燈市場上,隔離電源使用的較少。
也有不少生產商對隔離驅動理解的不夠透徹,以為使用了隔離變壓器將輸入與輸出分隔開就可以了,而忽略了爬電距離及電氣間隙等,這樣的方案完全不能算作隔離驅動。
1.單級恒流(NPFC)
由于其輸入電流呈現半正弦波,導致其輸出電流也有100Hz的波動,當然其振幅由于輸出端濾波電容及電感的存在,會小很多,但是存在100Hz的頻閃是不爭的實事;當然適當的加大濾波電容會使得輸出電流紋波變小,改善頻閃效果。
二、隔離驅動
隔離驅動(isolated power)是指在輸入端和負載端之間通過隔離變壓器進行電氣隔離,使輸出端無法直接接觸高壓。因此觸摸負載就沒有觸電的危險,隔離驅動的優點是安全。
當隔離驅動應用于球泡燈時,其外殼可通過金屬、塑料、導熱塑料、塑包鋁等多種形式來實現。我們所要克服的就是隔離驅動所帶來的體積大,效率較低,成本較高等缺點。
因此在整個LED球泡燈市場上,隔離電源使用的較少。
也有不少生產商對隔離驅動理解的不夠透徹,以為使用了隔離變壓器將輸入與輸出分隔開就可以了,而忽略了爬電距離及電氣間隙等,這樣的方案完全不能算作隔離驅動。
1.單級恒流(NPFC)

圖11
LED球泡燈上應用的隔離單級恒流驅動,簡單的說,與非隔離降壓型恒流驅動主要差異體現在能量依靠隔離變壓器,在原邊將電能轉換為磁,又在副邊將磁再次轉化為電能,在提升安全性的同時,轉化效率降低了。其效率通常只有80%~85%。
該驅動方式的功率因數由于沒有進行校正,大約為0.5,當然也可以在橋堆后面設計3D2C的填谷電路,將功率因數提升至0.8~0.9。
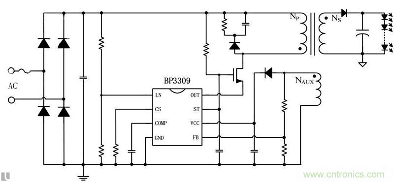
2.單級恒流(APFC)
該驅動方式的功率因數由于沒有進行校正,大約為0.5,當然也可以在橋堆后面設計3D2C的填谷電路,將功率因數提升至0.8~0.9。
2.單級恒流(APFC)

圖12
LED球泡燈上應用的隔離APFC單級恒流驅動,與非隔離APFC恒流驅動主要差異也是體現在能量依靠隔離變壓器,在原邊將電能轉換為磁,又在副邊將磁再次轉化為電能,在提升安全性的同時,轉化效率降低了,其效率通常只有80%~85%。同樣不可避免的產生100Hz的頻閃,其頻閃深度可通過輸出端的濾波電容控制。
3.二級恒流(PFC)
3.二級恒流(PFC)

圖13
二級恒流隔離驅動,在變壓器原邊通過APFC芯片U1將驅動的功率因數提高,然后通過變壓器將電能傳遞到副邊,副邊的恒流芯片U2將輸出電流變化為恒流電流,其芯片工作頻率大多處于幾十K到幾百K赫茲的范圍。
該方式驅動,功率因數一般都在0.95以上,而且無100Hz的頻閃。但是由于其線路復雜,成本較高,效率通常也只有80%~85%。
幾乎沒有球泡燈驅動應用到這種驅動方式。
相關閱讀:
逆天設計:看手機充電器是咋被整成LED驅動電源?
獨家揭秘:原邊控制帶TRIAC調光的LED驅動電源設計
三種LED驅動電源設計對比,選你所需
該方式驅動,功率因數一般都在0.95以上,而且無100Hz的頻閃。但是由于其線路復雜,成本較高,效率通常也只有80%~85%。
幾乎沒有球泡燈驅動應用到這種驅動方式。
相關閱讀:
逆天設計:看手機充電器是咋被整成LED驅動電源?
獨家揭秘:原邊控制帶TRIAC調光的LED驅動電源設計
三種LED驅動電源設計對比,選你所需





