- 無閃爍LED燈具驅動解決方案
- 電路架構采用升降壓轉換器
- 寬的驅動電壓范圍及輸入保護
傳統鹵素杯燈使用電子式變壓器并采用交流電輸入,因此目前市面上的LED燈具產品,其內部加裝整流電路可直接替代傳統鹵素杯燈。傳統電子式變壓器雖然價格便宜,但相對質量良莠不齊,由于電子式變壓器事實上是以半橋式整流控制,隨負載阻抗大小而變動輸出,因此電路穩定度較差,當電路匹配有問題時,LED-MR16燈具就容易產生閃爍或不亮的情形發生。
現行3-5WLED-MR16燈的參考設計中,多采用3顆1W的LED串聯輸出,輸入電壓為交流12V±10%。若是LED驅動電路架構采用直流降壓模式時,在正常供電情況下可以有效輸出,但由于電子式變壓器穩定度原因,使得LED驅動電路的輸入電壓可能高于或低于輸出電壓,造成直流降壓驅動電路無法工作,LED的電流無法連續導通,這就是造成LED-MR16燈閃爍的主要成因。
為了解決上述閃爍問題,LED驅動器電路架構采用升降壓轉換器就是一種較佳的選擇。可用高于或低于輸出電壓的輸入電壓來驅動LED串聯電路,升降壓轉換電路可達85%以上的效率,并在非連續工作模式下抑制輸入電壓的變化以提供優良的線電壓調節。
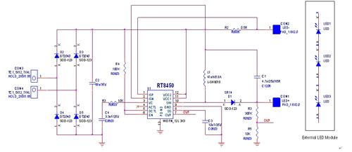
新款RT8450,可專門設計在MR16LED燈的驅動應用中,其內部電路設計架構可易于實現升降壓電路,如圖1所示。

圖1:采用RT8450升降壓架構實現LED-MR16燈的驅動電路。
此外RT8450采用了非常小的WDFN封裝并具有4.5-40V輸入電壓范圍,這使得RT8450的驅動電路能提供很寬的驅動電壓范圍及輸入保護。RT8450的工作溫度高達125℃,可以在MR16燈具內的高溫環境中安全地工作。其500kHz的開關頻率使驅動電路可以采用小尺寸的電感和電容,另外升降壓電路架構可以將輸入濾波電容容值降低,這樣便可以將驅動電路放置在MR16燈具中,如圖2所示。

圖2:基于5WMR16LED燈與RT8450的驅動器電路板
實際將上述應用電路與市面上常見的電子變壓器結合,RT8450在任何負載條件下測試都沒有發生閃爍現象,如圖3所示,既使電子變壓器因負載條件不佳使得輸入電壓變化很大,但是采用RT8450升降壓電路的LED-MR16燈具,其LED仍保持恒定電流的特性,完全不會有閃爍現象發生。RT8450開關頻率約為500kHz,升降壓電路可以采用輸入68uF電容。本例中的總轉換器效率(LED功率除以來自VBAT的功率)可達85%。RT8450采用峰值電流偵測及平均電流控制模式方法,可以保證5%的LED電流精確度。

圖3:信道一為電子變壓器交流輸出電壓,信道二為經過整流及濾波后的輸入電壓,信道三為交流輸入電壓,信道四為LED輸出電流。
此外,RT8450升降壓架構在LED驅動電路不受輸入電壓變動影響的特性,可支持前級電路實現三端雙向可控硅(TRIAC)調光方案,因為這款芯片可利用將TRIAC的截波轉為PWM訊號后控制RT8450線性亮度調節的接腳,可以調控整體照明方案亮度明暗變化,而且不會出現閃爍情況。






