【導讀】在常見的通信電路設計中,光耦合器RS485屬于常見的光耦器件,尤其是在隔離型或者非隔離性電路設計中。本文就針對光耦合器的電路設計展開分析,相信通過本文詳細的介紹和解析,新人們都能對光耦合器有更深入的了解。
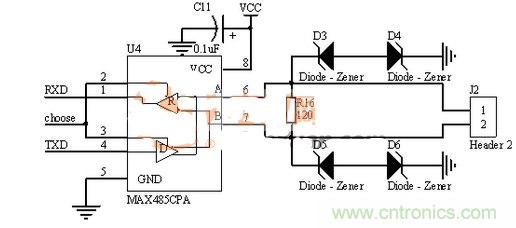
RS485光耦合器被應用在通信電路中時,其應用領域主要包括隔離型與非隔離型電路兩種。隔離型電路比非隔離型在抗干擾、系統穩定性等方面都有更出色的表現,但有一些場合也可以用非隔離型。在這里我們就以應用了RS485的非隔離型的典型電路為例,來進行將要的分析。以這種光耦來設計的非隔離型的電路非常簡單,只需一個RS485元件直接與MCU的串行通訊口和一個I/O控制口連接就可以。如下圖所示。
典型光耦合器RS485通信電路圖(非隔離型)

那么,這種利用光耦合器RS485所設計的通信電路中,為什么還需要加上拉電阻和下拉電阻呢?這是因為,在光耦RS485的應用過程中,其標準定義信號閾值的上下限為±200mV。也就是說,當A-B>200mV時,總線狀態應表示為“1”,而當A-B<-200mV時,總線狀態應表示為“0”。但當A-B在±200mV之間時,則總線狀態為不確定,所以我們會在A、B線上面設上、下拉電阻,以盡量避免這種不確定狀態。
相關閱讀:
工程師看過來!光耦合器P521的應用攻略
專家解析:HCNR200光耦合器工作原理是怎樣的?
光耦合器非線性問題咋解決?兩種方案告知你


