【導讀】在電機驅動、電動汽車及可再生能源系統的隱形戰場——輔助電源系統中,Wolfspeed 1700V SiC MOSFET以顛覆性耐壓能力直擊行業痛點:在確保多源采購靈活性的前提下,同步實現系統尺寸縮減30%、壽命延長2倍、綜合成本降低25%,破解了高可靠性與低成本難以兼得的“三難困境”。
在電機驅動、電動汽車及可再生能源系統的隱形戰場——輔助電源系統中,Wolfspeed 1700V SiC MOSFET以顛覆性耐壓能力直擊行業痛點:在確保多源采購靈活性的前提下,同步實現系統尺寸縮減30%、壽命延長2倍、綜合成本降低25%,破解了高可靠性與低成本難以兼得的“三難困境”。
Wolfspeed 推出的工業級 C3M0900170x 和獲得車規級認證 (AEC-Q101) 的 E3M0900170x 碳化硅 MOSFET 產品系列,可在 20 至 200 W 范圍內增強輔助電源的設計能力。這些電源可再生能源、工業電機控制和車輛電氣化等快速增長的市場變得越來越重要。依托 Wolfspeed 可靠的第三代碳化硅技術,并在行業領先的 200 mm 制造工廠獨家制造,該產品系列使得工程師能夠重新考慮如何解決低功耗輔助電源系統設計時的各種權衡取舍的問題。
除了 TO-247-3 (D) 和 TO-263-7 (J) 封裝外,Wolfspeed 產品組合還增加了一種新型的用以支持工業應用全模塑封裝 TO-3PF (M)。此封裝通過避免使用絕緣熱界面材料,從而降低了組裝成本和發生錯誤的風險。另外,TO-3PF (M) 封裝通過將引腳之間的最小爬電增加到 4.85 mm,并且避免了外露的漏極板,從而提高了產品在惡劣環境下的穩健性。
更高的性能和即插即用能力
相比先前的 C2M 1700 V 系列和競品,Wolfspeed 的 C3M 和 E3M SiC MOSFET 技術帶來了多項改進。在新推出的 C3M / E3M 系列中,柵極電荷從 C2M 等效器件中的 22 nC 降低至僅 10 nC,減少了柵極驅動的功率需求,簡化了反激式電源中的啟動操作。此外,還降低了輸出電容,使得 Eoss 降低了 30%,從而減少了開關損耗。
實現系統級改進并非總是那么容易,因為更改設計可能需要集中時間和資源。在大多數現有低功耗輔助電源設計中,Wolfspeed 新系列 900 mΩ 碳化硅 MOSFET 都具備即插即用的兼容性,使您能夠充分發揮新器件的優勢,而無需進行大量的的重新設計工作。從封裝角度來看,TO-247-3(通孔封裝)和 TO-263-7(表面貼裝)與當今市面上的其他碳化硅和硅器件兼容,無需更改 PCB 布局或散熱器附件。
許多輔助電源都配有 12 - 15 V 輸出,用于運行其他控制或負載。C3M / E3M 系列可以直接將此電壓軌用于反激式控制器和由此產生的柵極電壓,無需使用單獨的輔助繞組或變壓器分接頭,即可提供前幾代和某些競品所需的更高 18 - 20 V 電壓。
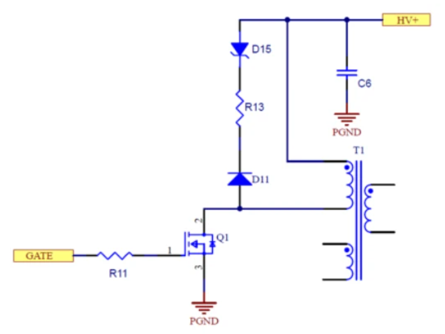
硅和碳化硅 MOSFET 競品的柵極電壓水平范圍從 12 V 到 20 V 不等,加劇了設計人員在多源設計方面的挑戰。幸運地是,Wolfspeed C3M0900170x 系列可直接支持 12 - 18 VGS。得益于優化調整的內部柵極電阻,Wolfspeed 器件可在高達 22 VGS 的電路條件下工作。在柵極電壓 > 18 V 的設計中,可以使用齊納二極管代替外置柵極電阻,將驅動電壓降低至 12 - 18 V 范圍以內。
將 RG_EXT 替換為 3.3 V 齊納二極管,以降低 MOSFET 柵極處的 VGS
升級硅基系統時的性能改進
雖然高壓 (1500 - 2000 V) 硅 MOSFET 也可用于此系統空間;但缺點是,由于1 - 2 Ω 器件每單位面積 RDS(ON) 較高,造成價格往往比較昂貴,并且損耗較高。取而代之地是,可以利用雙開關反激式拓撲來選擇較低電壓的硅器件。雖然此類器件比較便宜,但雙開關拓撲的設計更加復雜,需要更多組件和空間。
碳化硅 MOSFET 非常適合此類電壓等級,并可輕松實現適用于輔助電源應用的低 RDS(ON) 和低開關損耗。設計人員能夠利用單開關反激式拓撲,這可以消除了雙開關設計所需的額外電路和設計復雜性。
雙開關拓撲需要更多組件和額外的 PCB 面積
采用碳化硅 MOSFET 的簡化單開關設計節省了空間和成本。
面向所有應用的耐用性設計
在許多需要長壽命和可靠運行的工業和汽車應用中,都能發現輔助電源的身影。C3M / E3M 系列額定工作結溫為 -55 °C 至 +175 °C,使得其適用于極端溫度條件。C3M0900170D、C3M0900170J 和 E3M0900170D 均通過 THB-80 (HV-H3TRB) 測試,其測試條件為85% 濕度、85 °C 環境溫度下施加1360 V 阻斷電壓進行持續 1000 小時的測試。
在討論半導體在不同應用中的耐受性時,必須考慮宇宙輻射引起的失效率(FIT)。Wolfspeed C3M / E3M 系列通過改進器件設計和減小芯片尺寸,進一步降低了舊有 C2M 系列本已很低的失效率(FIT)。與上一代相比,使用 Wolfspeed 第三代器件的典型 1200 V母線電壓反激電路在海平面連續運行 10 年后,失效率(FIT) 降低了 65%。
啟動碳化硅系統開發的設計資源
Wolfspeed 在為工程師提供設計支持方面處于行業領先地位,而新推出的 1700 V 系列部件亦不例外。請查看下面的資源,使用這一新的 C3M / E3M 系列 900 mΩ 1700 V 器件加速您的設計。
推薦閱讀:
重磅公告!意法半導體2025年Q2業績發布及電話會議時間確定
超級電容技術全景解析:從物理原理到選型實踐,解鎖高功率儲能新紀元
DigiKey B站頻道火出圈:粉絲破10萬大關,好禮送不停





