【導讀】每個芯片上更多器件和更快時鐘速度的不斷發展,推動了幾何形狀縮小、新材料和新技術的發展。由于更脆弱、功率密度更高、器件更復雜和新的失效機制,所有這些因素都對單個器件的壽命和可靠性產生了巨大的影響,曾經壽命為100年的器件的生產工藝現在可能只有10年的壽命,這與使用這些器件的預期工作壽命非常接近。較小的誤差范圍意味著,必須從一開始就考慮器件的壽命和可靠性,從設備開發到工藝集成再到生產不斷進行監控,即使是很小的壽命變化,對今天的設備來說也可能是災難性的。
每個芯片上更多器件和更快時鐘速度的不斷發展,推動了幾何形狀縮小、新材料和新技術的發展。由于更脆弱、功率密度更高、器件更復雜和新的失效機制,所有這些因素都對單個器件的壽命和可靠性產生了巨大的影響,曾經壽命為100年的器件的生產工藝現在可能只有10年的壽命,這與使用這些器件的預期工作壽命非常接近。較小的誤差范圍意味著,必須從一開始就考慮器件的壽命和可靠性,從設備開發到工藝集成再到生產不斷進行監控,即使是很小的壽命變化,對今天的設備來說也可能是災難性的。
雖然可靠性測試在封裝器件級進行,但許多IC制造商正在轉移到晶圓級測試,包括需要在上游制造過程中進行進一步測試。晶圓級可靠性 (WLR) 測試還消除了由于封裝器件故障而造成的大部分時間、生產能力、資金和材料損失。因為晶圓可以直接從生產線上拉下來進行測試,而無需等待器件封裝,這一過程可能長達兩周,所以周轉時間明顯縮短。在器件和WLR測試中,大部分測試是相同的,所以相對容易能夠遷移到晶圓級測試。
WLR測試的應力測量技術
應力測量測試是一種通常用于評估半導體器件工作壽命和失效機制的技術。該測試側重于典型故障率浴盆曲線右側的故障(圖1),即與制造故障無關的故障。
圖 1. 典型的半導體可靠性曲線
應力測量測試可以快速生成外推曲線,以預測器件的使用壽命,此類數據用于評估器件設計和監控制造過程。由于典型的設備壽命是以年為單位測量的,因此需要技術來加速測試,最有效的方法是對設備進行過度應力測試,測量運行的關鍵退化趨勢,并將數據外推到整個使用壽命。
以圖2為例,曲線的右下方部分 ( 收集的數據 ) 是在高應力條件下生成的數據,這個數據生成一條線,可用于預測正常工作條件下的設備壽命 ( 曲線左上部分 )。
圖2. HCI測試的壽命可靠性外推
經常使用應力測量技術的WLR測試包括熱載流子注入 (HCI)或溝道熱載流子(CHC)、負偏置溫度不穩定性(NBT)、電遷移率 、時間相關介電擊穿(TDDB)和電荷擊穿(QBD)測試。這些測試已成為主流CMOS器件開發和工藝控制的關鍵。
WLR測試儀器趨勢與要求
現在新器件和材料需要修改這些已建立的測試,并要求儀器功能可以實現這些新技術。
可靠性測試已經發展到適應新設備和材料的需要。雖然HCI仍然是一個重要的可靠性問題,但工程師現在必須關注PMOS的NBTI ,高k柵極晶體管的電荷捕獲,以及NBTI、TDDB和HCI之間的交叉效應,例如NBTI增強熱載流子,TDDB增強NBTI。為了應對這些新現象,測量方法已經從直流應力和測量發展到現在同時使用直流和脈沖應力來研究退化效果。此外,儀器儀表現在包括更全面的器件表征套件,其中包括直流I-V、 交流C-V、電荷泵和電荷捕獲。
總結了一些 WLR 測試趨勢。
表1. 最近的晶圓級可靠性測試趨勢
這些不斷變化的測試要求工程師找到高效合適的設備和適合工藝開發的儀器。所選擇的工具應該采集應力引起的參數退化的所有相關數據,并且能靈活適應非傳統的WLR測試,例如應力C-V、NBTI等等。
這個工具還應該是可擴展的,這樣就不需要每次出現新的測試問題都去購買一個全新的系統。這個工具應該易于理解,這樣工程師就可以把寶貴的時間集中在分析數據上,而不是學習使用測試系統。
在功能方面,一個現代化的可靠性測試臺必須提供以下幾點:
在不影響準確性和外推壽命的情況下,硬件和軟件能加速測試。
控制半自動或自動探針臺和溫控托盤。
控制儀器、探頭、托盤,創建測試、執行測試、管理數據。
可更改應力序列,以應對新材料測試和失效機制。
分析軟件,提供易于提取的測試參數和繪圖工具。
4200A-SCS和4225-PMU超快脈沖I-V的功能
4200A-SCS是一款模塊化、完全集成的參數分析儀,具有晶圓級可靠性測試功能。該系統允許對半導體器件和測試結構進行直流I-V,脈沖I-V和C-V表征,先進的數字掃描參數分析儀結合了亞微米的測試速度和精度。4200A-SCS可以提供多達9個插槽,用于支持源測量單元 (SMU),電容電壓單元 (CVU) 和脈沖測量單元 (PMU), 可以通過GPIB、以太網或RS-232連接來控制其他外部儀器,如開關矩陣、LCR儀表和探針臺。該軟件包括一個測試序列管理器、交互式測試設置界面、類似excel的數據表格、繪圖功能。在交互式手動模式(用于開發期間的單個測試操作)或更自動化的生產用例中,它使用起來更靈活。
4225-PMU超快脈沖I-V模塊是4200A-SCS的單槽儀表卡。它有兩個通道,每個通道都有脈沖產生和脈沖測量的功能,并且會實時測量電流和電壓。該模塊是超高速I-V的核心硬件。
測量能力對于表征NBTI和PBTI在μs內的退化至關重要,要為DIR(Designed-In Reliability)進行更精確的壽命測量,支持器件和電路設計建模。它集成了具有高速電壓和電流測量能力的雙通道波形發生器,更大的測量buffer以及一個實時測試執行引擎。
RPM遠程放大器/開關是4225-PMU的可選配件。它很小,可以放在被測器件 (DUT) 附近,有很多表征時間分辨可靠性測試所必需的低電流測量范圍。通過將RPM放在靠近DUT的脈沖源,4225-RPM有助于最大限度地減少電纜長度和電纜寄生效應,以提供更好的脈沖形狀和更高的速度測量。
此外,4225-RPM可以在4200A-SCS的源測量單元(SMU) 和多頻電容電壓單元 (CVU) 信號之間切換,允許高分辨率直流DC測量和CV測量,而無需重新布線脈沖源和測量測試。
如果既需要脈沖源又需要脈沖測試可以用4225-PMU;如果需要脈沖源但不需要脈沖測量,可以用4220-PGU脈沖卡。具有脈沖源測量能力的一個典型配置:4200A-SCS、4個SMU、2個4225-PMU和4個4225-RPM組成,此系統就具備了四個SMU和四個脈沖I-V通道 ( 脈沖源和測量 ),RPM允許在脈沖和SMU測試資源之間切換。該四通道系統為一個四端子測試裝置或在兩個測試裝置上測量兩個端子 ( 例如,柵極和漏極 ) 提供直流或脈沖源和測量。
對于前沿硅基器件的超快速BTI(偏置溫度不穩定性)測試,可用4200-BTI-A工具包,由一個4225-PMU、兩個4225-rpm,以及自動表征套件(ACS)軟件組成。
除了晶圓mapping功能外,ACS還包括動態測試和其他測試范例,以最大限度地減少非應力時間,以降低BTI表征行為的硅器件固有的恢復效應。有關更多信息,請參閱標題為“超快速BTI封裝”的技術文檔。
使用Clarius軟件進行WLR測試
4200A-SCS系統提供的標配軟件Clarius包括一組用于WLR測試的項目。這些項目包括一個具有可配置的測試級和項目級的應力測量循環,以及一個用于在晶圓上每個site上進行測試的循環項目。圖3顯示了HCI范例項目。該圖顯示了某一個特定的參數隨時間推移而被測試,每個點代表一個應力周期后不同的測量。左邊的窗口是測試序列,顯示了測試的順序和項目的整體結構。在Clarius項目庫中有幾個用于WLR測試的項目,
包括 :
熱載流子注入(HCI)
負溫度偏置不穩定性(NBTI)
電遷移了(EM)
電荷擊穿(QBD)
熱載流子注入(HCI)退化
在現代ULSI電路中,HCI退化是一個相當重要的可靠性問題。電荷載流子在MOSFET通道上被大電場加速時獲得動能。雖然大多數載流子到達了漏極,但熱載流子(具有非常高動能)由于撞擊電離可以在漏極附近產生電子——空穴對,這是原子級別的碰撞。另一些則可以注入柵極通道界面,破壞Si-H鍵,增加界面陷阱密度。HCI的影響是器件參數的時間相關性退化,如閾值電壓 (VT),線性和飽和區域的漏極電流(IDLIN 和 lDSAT) 和跨導 (Gm) 。
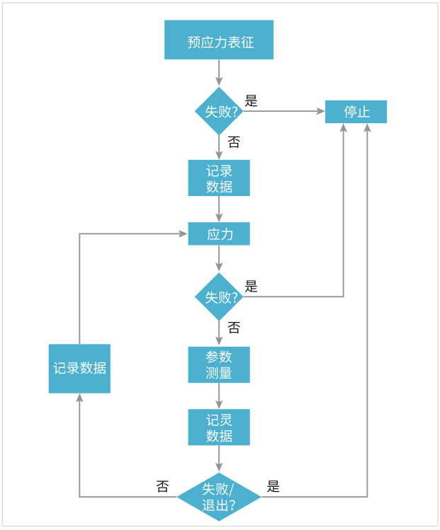
圖4. HCI/NBTI/EM測試的流程 圖5. 在Clarius HCI-1-dut項目中的HCI測試
典型的HCI測試程序包括對DUT進行預應力表征,然后是應力和測量循環(圖4)。在該循環中,器件在高于正常工作電壓的電壓下工作。在應力之間監測器件參數,并將這些參數的退化繪制為累計應力對時間的曲線(圖2)。在進行該應力和測量循環之前,相同設備的測量參數作為基準值。
熱載流子的監測參數有:Vr、Gm、IDLIN、 IDSAT、IDLEAK。這些參數在應力前進行初步測量,并在每個累積時間的應力后重新測量。IDLIN是器件工作在線性區域測量到的漏極電流;IDSAT是器件工作在飽和區時測量的漏極電流。Vr和Gm可以使用恒流或外推方法來確定。外推法中,VT由IDS -VGS曲線的最大斜率確定。
圖5顯示了Clarius中的項目hci-1-dut進行的測試。4200A-SCS的公式編輯器工具大大簡化了提取這些參數的過程。內置的函數包括微分來獲取Gm,用一個MAX函數來獲得最大Gm (gnext),以及一個最小二乘線擬合函數來提取Vr (Vtext)。計算這些參數的公式可以在4200A-SCS提供的HCI項目中找到,也可以在測試庫中找到相應的測試。圖6顯示了Formulator的自動數據分析能力。
圖6. 4200A-SCS中典型的VT和Gm測量結果
在單個晶體管上很容易執行HCI測試,但是每次HCI測試通常需要很長時間才能完成,因此希望有許多DUT并行受力,然后在應力之間順序表征以節省時間。這個測試過程需要一個開關矩陣來處理并行應力和應力之間的順序測量。4200A-SCS提供應力電壓并測量,而開關矩陣可以實現多個設備的并行應力和順序測量。圖7顯示了用8個SMU(總共有8個不同的漏極和柵極應力偏置)加上一個接地單元(用于接地端子), 以并行地對20個晶體管施加應力。表2列出了測試庫中可用的HCI測試模板。
圖7. HCI和NBTI測試中用8個SMU對20個器件并行施加應力,單獨的地用來做公共端口
表2 . 在Clarius中的HCI測試庫
結論
不斷發展的設計尺度和新材料使得可靠性測試比以往任何時候都更加重要,這也推動了對可靠性測試和建模的需求進一步向上游發展,特別是在研發過程中。儀器制造商正在使用更快、更敏感、高度靈活的新型可靠性測試工具來應對,以幫助降低測試成本并縮短上市時間。Keithley的4200A-SCS參數分析儀和工具包提供了快速測試所需的硬件和軟件以及完整的器件特性和可靠性測試。
免責聲明:本文為轉載文章,轉載此文目的在于傳遞更多信息,版權歸原作者所有。本文所用視頻、圖片、文字如涉及作品版權問題,請聯系小編進行處理。
推薦閱讀:
葉甜春:傳統賽道競爭加劇,FD-SOI給中國帶來新市場、新機會




