【導讀】CAN一致性測試在于縮小CAN總線節點間的差異,提高總線抗干擾能力,從而保障設備CAN網絡系統的穩定。因此,CAN節點一致性測試就顯得尤為重要,本文將重點對幾個測試項進行講解。
零部件CAN節點質量的良莠不齊將給CAN總線網絡帶來較大的安全隱患,某個節點的錯誤將影響整體總線的正常運行,嚴重時可能導致整體總線的癱瘓。所以,CAN一致性測試是保障CAN網絡安全穩定的必要手段,其測試內容覆蓋了物理層、鏈路層以及應用層等測試需求,如下圖1所示。

圖1 CAN一致性測試內容(節選)
輸入閾值測試
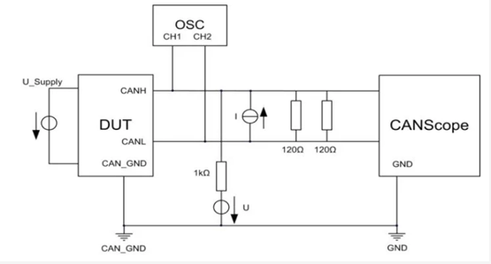
閾值測試分為隱性輸入電壓閾值和顯性輸入電壓閾值,節點Vdiff大于0.9V時必須識別顯性,小于0.5V時必須識別隱性,在0.5V~0.9V之間,屬于不確定區域;因此測試目的是為了驗證節點在ISO11898-2中標示的輸入電壓閾值范圍內均可以通訊,下圖2為ISO11898-2中的相關標準。

圖2 ISO11898-2 輸入電壓閾值標準
1、測試原理
在圖2 ISO 11898-2 輸入電壓閾值標準所示的總線負載和共模電壓條件下,按照下圖3隱性輸入電壓測試原理和圖4顯性輸入電壓測試原理的測試原理進行隱/顯性輸入電壓閾值測試。

圖3 隱性輸入電壓測試原理

圖4 顯性輸入電壓測試原理
2、判斷依據
DUT 在 Vdiff≤0.5V(用戶可自定義設置該范圍) 時,可以正常發送報文。至少在 Vdiff>0.9V (用戶可輸入)的情況下,DUT 應該停止發送幀。
輸出電壓測試
CAN總線上面的信號幅值是接收節點能正確識別邏輯信號的保證。隱性狀態下,若CAN_diff電壓大于0.9V,則會使總線呈現持續顯性狀態導致通訊錯誤;顯性狀態下,若CAN_diff電壓低于0.5V,說明該節點驅動能力較弱,會導致顯性電平判斷錯誤,并且在強干擾環境容易出現電平翻轉,導致總線故障;如下圖5為輸出電壓幅值引起的錯誤。

圖5 輸出電壓幅值導致錯誤
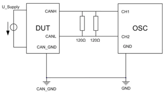
所以,每個廠家在產品投入使用前都要測試CAN節點DUT(被測設備)的輸出電壓幅值。測試目的就是檢查DUT的CAN_H與CAN_L的隱性/顯性輸出電壓是否遵守ISO11898-2的定義,如下圖6所示。

圖6 ISO11898-2 輸出電壓標準
1、測試原理
在圖6 ISO11898-2輸出電壓標準所示的總線負載條件下,按照圖7輸出電壓測試原理的測試原理進行輸出電壓測試。

圖7 輸出電壓測試原理圖
2、判斷依據
如果測試結果符合圖6 ISO11898-2輸出電壓標準中ISO 11898-2輸出電壓標準,則通過測試。
采樣點測試
采樣點是接收節點判斷信號邏輯的位置,CAN通訊屬于異步通訊,需要通過不斷的重新同步才能保證接收節點的采樣準確;若采樣點太靠前,則因為線纜原因,容易發生采樣錯誤;若采樣點太靠后,則因為SJW原因,會引起接收節點同步跳轉寬度的調整(調整自身時鐘進行匹配),調整不好就容易出現錯誤;所以對CAN節點進行采樣點的測試顯得尤為重要。
1、測試原理
啟動CANstress接收報文干擾功能,如圖8CANstress接收報文干擾功能所示。從位時間的45%位置,每次干擾遞增1%,直至100%;通過統計記錄CANScope-Pro的錯誤報文,出現錯誤報文的干擾點則等于采樣點。

圖8 采樣點測試原理
2、判斷依據
DUT發送的CAN報文信號的采樣點應處于規范定義的范圍內:75%≤SP≤83.4%。
位寬容忍度測試
容忍度表示波特率范圍(位時間范圍),調大容忍度可以利于接收其它節點的報文;采樣點和容忍度是評價CAN節點適應性的重要因素。SJW(同步跳轉寬度)決定了接收節點是否能有比較好的兼容性,如果接收節點SJW對波特率調整不好,就會導致位寬容忍度不足,出現錯誤;所以位寬容忍度測試也是保證信號穩定性的重要測試項目之一。

圖9 位寬度容忍測試條件標準
1、測試原理
使用位寬容忍度測試功能,如圖10位寬容忍度測試所示。以DUT波特率為標準,配置波特率偏差逐漸增加1%,向CAN網絡發送報文;判斷網絡有無報文錯誤信息反饋,若有錯誤反饋,則結束測試,并判斷結果是否在標準區間內。

圖10 位寬容忍度測試
2、判斷依據
位寬容忍度范圍應至少符合-4≤SJW≤4%(用戶可設置該范圍)。
CANDT一致性測試系統
針對CAN總線節點一致性測試,許多工程師還停留在使用“示波器+CAN卡”,通過外接電壓源、電流源等外圍設備,手動完成測試,接線復雜且效率低下。ZLG致遠電子從汽車電子行業CAN總線痛點問題出發,研發出強大功能的CANDT一致性測試系統,可自動化完成CAN節點物理層、鏈路層及應用層一致性測試,是當前CAN總線測試領域唯一能夠進行完善的物理層自動化測試并導出報表的儀器設備!

圖11 CANDT一致性測試系統
來源:ZLG致遠電子
免責聲明:本文為轉載文章,轉載此文目的在于傳遞更多信息,版權歸原作者所有。本文所用視頻、圖片、文字如涉及作品版權問題,請聯系小編進行處理。
推薦閱讀:




