【導讀】當需要執行降壓電源轉換時,開關穩壓器是一種高效設備。得益于新的應用,針對這些產品,寬輸入電壓(VIN)空間(TI認為其> 30V)的使用范圍越來越廣。
圖1所示為具有寬VIN的主要應用,以及它們的標稱總線工作電壓范圍和DC / DC轉換器將看到的瞬態范圍。在這些應用中,用于汽車和高槽電池應用(如電動自行車、GPS跟蹤器和無人機)的48V電池的問世使得對高達48V寬VIN的需求不斷增長。 > 48V空間要求DC/DC轉換器承受由負載突降、雷擊和電動機的反電勢等原因導致的高達100V的瞬態,同時仍調節12V和5V輸出

圖1:應用的工作電壓范圍
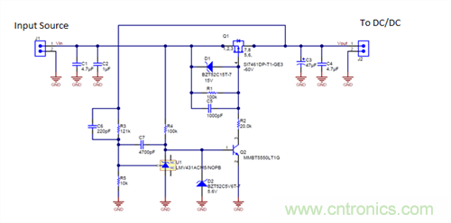
設計人員傳統上通過在前端設置鉗位電路來處理這些瞬變,使得轉換器觀察不到尖峰。圖2所示為汽車系統示例,其中前端電路向設計添加了十多個組件。所有這些組件相加即為額外成本和空間。此外,隨著電壓升高,諸如二極管和電容器的關鍵部件的額定值也增加,這會導致成本呈指數增加。
TI的寬VIN型直流/直流Fly-Buck™轉換器系列,可在高達100VDC的電壓下運行,避免了這些問題的發生。

圖2:汽車系統的鉗位電路
圖3所示為TI的寬VIN恒定導通時間(COT)降壓轉換器產品組合。這些轉換器不僅消除了鉗位電路,而且COT架構進一步簡化了設計,因為它不需要補償,可以保持高的降壓比,從而消除中間軌。非同步LM5007和LM5009在電子電表和電動工具中很流行,而低電流同步器件如LM5017、LM5018和LM5019在伺服驅動器空間中很受歡迎。
您可以配置TI的LM5017、LM5018和LM5019同步轉換器用于隔離偏置電源,使得這些部件成為放大器偏置、絕緣柵雙極晶體管(IGBT)偏置和通信偏置(如RS-485)的最佳選擇。優點是Fly-Buck™拓撲無需任何諸如光耦合器和變壓器輔助繞組的次級反饋電路。
為了滿足100V轉換器(帶電機驅動器和GPS跟蹤器)的更高電流需求,LM5161具有100V輸入電壓范圍和1A電流范圍。它也是TI首款具有AECQ-100認證的100V穩壓器,使其可用于48V汽車應用。

傳統上講,100V設備被開發用于電信應用中,但是現在也正用于汽車和多單元電池應用。雖然48V汽車和高槽電池空間仍在出現,但如同每個技術趨勢一樣,功率密度必然隨著應用的成熟而增加。因此,由于尺寸限制,在前端上并入鉗位電路將更具挑戰性,而具有如LM5161較高電流能力的高電壓轉換器將發現更多使用情形。閱讀白皮書:“評估寬VIN、低EMI同步降壓電路用于成本驅動型、苛刻的應用”了解有關此主題的更多信息。
免責聲明:本文為轉載文章,轉載此文目的在于傳遞更多信息,版權歸原作者所有。本文所用視頻、圖片、文字如涉及作品版權問題,請聯系小編進行處理。
推薦閱讀:






