【導讀】SGM6612A是一顆20V/10A同步升壓轉換器芯片,內置門驅動器用于驅動外部開關斷開負載。通過集成兩個14mΩ高/低壓側電源開關,SGM6612A可提供高達10A的開關峰值電流和20V輸出電壓,從而為包括便攜式揚聲器、液晶顯示器源驅動、功率放大器電源、電機驅動器電源及USB Type-C電源在內的便攜式設備提供一種高效率、小尺寸的電源解決方案。
SGM6612A采用固定頻率峰值電流拓撲架構來調節輸出電壓,能夠以最小的輸出電容提供出色的線性和負載瞬態響應。中等或重載條件下,SGM6612A采用脈寬調制(Pulse Width Modulation,PWM)模式;輕負載條件下,SGM6612A進入自動脈沖頻率調制(Pulse Frequency Modulation,PFM)模式以提高效率。

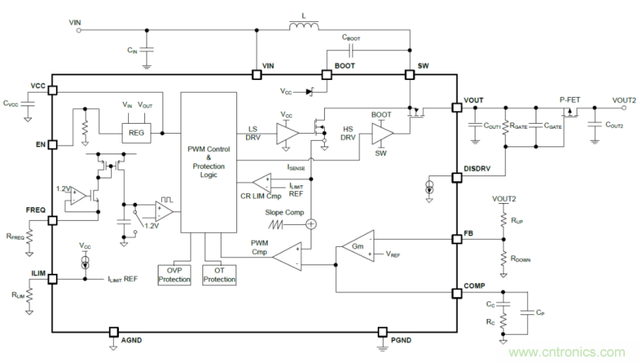
圖1 SGM6612A功能框圖
一顆出色的模擬芯片該具備怎樣的性能?
從圖1可以看出,SGM6612A所需要的外部器件很少,并且還提供一個單獨的DISDRV引腳來驅動負載輸出端的外部FET,在設備關斷或輸出短路時能完全斷開輸入與輸出的連接。啟動時,通過內部55μA吸入電流源來控制外部P-FET開關。如果電感電流達到了短路保護電流限制閾值(典型值20A),或者輸出電壓降低到了正常輸出值的70%,SGM6612A將進入自動切斷短路保護(Hiccup)模式并提供90ms的短路保護,并在短路條件解除后自動恢復。此外,該裝置還提供輸出過壓保護、電感限流保護和熱關機保護機制。

圖2 輸出短路保護
圖3-圖8展示了SGM6612A(左)與競品(右)在不同條件下的性能對比:

圖3 電感3.3μH、輸出16V時不同負載的效率曲線對比
不同輸入電壓下(設定16V),不同輸出負載下的輸出電壓(Output Voltage vs. Load),SGM6612A有更好的負載調整率。

圖4 不同輸入電壓、不同輸出負載下的輸出電壓對比
在輸入電壓6V至14V、輸出電壓16V、開關頻率500kHz條件下,P-FET連接在電路中,3A滿載輸出電流下的各項實測值。
01 輸出1A負載的紋波電壓時,SGM6612A紋波電壓都在輸出值的0.5%以內

圖5 輸出1A負載的紋波電壓對比
02 負載變化瞬態響應

圖6 負載變化瞬態響應
03 輸出短路時的芯片響應

圖7 輸出短路時的芯片響應
04 輸出短路釋放后的實際響應

圖8 輸出短路釋放后的實際響應
上述測試數據可以看出,SGM6612A支持最高2.2MHz的可編程電阻開關頻率;采用峰值電流控制拓撲以保護器件在升壓運行階段不會過載;具有短路保護功能和過壓保護功能;在輕載條件下自動強制PFM模式,通過降低開關損耗來提高效率,最高效率可達95%。
特征
● 輸入電壓范圍:2.7V至16V
● 輸出電壓范圍:4.5V至20V
● 高達10A可編程電阻器電流限制
● 集成兩個14mΩ低導通電阻內部FET
● 在輸入電壓7.2V、輸出電壓16V、輸出電流2A時,效率高達95%
● 電阻器開關頻率可編程,高達2.2MHz
● 用于負載斷開的門驅動器
● 自動切斷短路保護功能
● 過電壓保護
● 輕載自動PFM模式
● 綠色TQFN-3×3.5-13L封裝
推薦閱讀:





