【導讀】本文將重點介紹利用一個TL431并聯穩壓器關閉隔離電源的反饋環路。文章將討論一種擴展電源控制環路帶寬以改善瞬態負載及線路響應的方法。
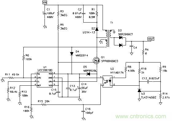
圖1顯示了一個離線隔離反向轉換器的典型示意圖。輸出電壓被向下分流,并與TL431的2.5V參考電壓比較。如果輸出電壓過高,TL431就會通過其負極分流電流。該分流電流的一部分會流經光耦合器二極管 (U2),并反射在光敏晶體管中。鏡像電流會增加R16的電壓,其降低了功率 MOSFET的峰值電流,從而使電源的輸出電壓降低。

圖1 光耦合器的R8連接改善了瞬態響應
有趣的是,有兩條光耦合器相關反饋通路;一條通過TL431,另一條與輸出電壓R8連接相關聯。TL431通路很明顯,因為輸出電壓的采樣被拿來與參考電壓比較、放大,然后用于驅動光耦合器。R8連接很容易看見,通過R8的電流是輸出電壓和TL431 負極電壓之間的差。通過R8的電流隨輸出電壓成比例變化,而與TL431負極電壓無關。如果輸出電壓要上升,則電阻和光耦合器二極管的電流就會增加,從而降低輸出電壓。

圖2 R8連接提供了兩個反饋連接
圖2顯示了電源控制環路的簡化結構圖。該系統由兩個減法函數組成,每個函數后面均是正向增益模塊。在第一個減法中,將輸出電壓與參考電壓比較,而誤差信號被TL431放大。之后,從放大誤差中扣除輸出電壓。然后,這種差異通過系統的剩余增益,包括電壓到電流轉換 (R8)、電流控制電流源(光耦合器)、電流到電壓轉換 (R16),并繼續通過電源其他部分到輸出。
在眾多方法中,結構圖是較為獨特的一種。首先,有兩個環路,而總的來說大多數人都想看到一個。您可能會說確實有兩個以上的環路,因為誤差放大器附近的補償形成一個環路,而功率級(其可能為電流模式控制)會有另一個環路。它僅以簡化形式呈現。第二件有趣的事情是反饋電路中沒有輸出電壓調節,例如:電阻分壓器等。右手側環路中,正是這種情況,因為TL431輸出直接與 R8 的輸出電壓比較。在左側的情況中,其并不十分清楚。在與參考電壓比較以前,輸出電壓就被分流。然而,正如我們在前面的《電源設計小貼士》文章中所指出的一樣,這種分壓在增益表達式中并未最終結束。
那么我們為什么要用第二個環路來使設計復雜化呢?答案就是為了改善系統的瞬態響應。在單環路設計中,在其受到系統其余部分影響以前,所有擾動都一定會通過誤差放大器傳播。利用這種雙環路方法,誤差放大器在高頻下有效地被分路,快速生成誤差信號以用于系統的其他部分。通過連接R8頂端至一個線性穩壓器,可以去除這種“內部”環路。這樣或許可以簡化穩定反饋環路的工作,但需要更多的組件、更高的成本以及一個更慢的環路。



