中心議題:
- 功率開關對電源效率的影響分析
- 開關頻率的變化
- 轉換器運作原理
解決方案:
- 使用電流倍增器的非對稱PWM半橋轉換器
高頻開關電源運行(電子)允許使用小型被動元件、硬開關模式會導致開關損耗增加,以減少高頻轉換開關損耗,產業發展軟交換技術,負載諧振技術和零電壓轉換技術被廣泛地使用著。這里有負載諧振技術使用電容和電感整個天線的諧振特性在轉換期間,開關頻率作為輸入電壓和電流的變化。
開關頻率的變化,如脈沖頻率調制(烤瓷)含電子濾波設計帶來了諸多困難輸入。因為沒有用于濾波電感,輸出電壓在攻防兩端都含有設計師選用低整流二極管可以適用于額定電壓二極管。然而,當負載電流增加,缺乏電感電容的損失帶來的負擔,負載諧振技術并不適用于高輸出電流和低電壓。另一方面,電壓轉換技術使用一種寄生作文只有在開啟和關閉電路交換轉換的天線的諧振特性僅一步之遙。其中的一個好處就是使用這些技術寄生部件,如主變壓器漏電感和電容,產量增加更多的外部組件無開關來實現軟開放。此外,科技的應用有固定的開關頻率脈寬調制技術,這些技術,因此更容易理解負載諧振技術的基礎上,分析和設計。
瘋狂是因為PWM半橋逆變對稱與簡單的配置和零電壓開關(零電壓)的特點,運用的是零電壓轉換技術是一種最常見的拓撲結構。不僅如此,與負載諧振轉換器,LLC拓撲不對稱半橋逆變有型電感,其輸出電流輸出脈動小的部件都可以通過適當的輸出電容。由于分析和設計,并輸出功率電感,所以不對稱半橋逆變通常用于PWM高輸出電流和低電壓的應用,如電腦和服務器供電。為了更好地處理輸出電流、常在次級使用同步整流器,由于傳輸損失可替代損失的阻力損失二極管。比起LLC轉換器,實現對非對稱半橋逆變同步整流器驅動更方便,除此之外,目前主變壓器的增加表頭的利用率高功率流的常見的解決方案。這個瘋狂的電流放大器和同步整流器非對稱型半橋逆變和共同的特征的實例,一些實驗結果,樣品用于非對稱拓撲電源開關控制。瘋狂的電流放大器和同步整流器非對稱型半橋逆變優勢,由低到高的電壓和電流輸出電流、應用廣泛應用成倍增長。圖1顯示的是一個電流在次級乘數對稱半橋逆變PWM二次線圈是單一的結構和輸出電感器可分為兩個較小的電感。為了提高整體的效率很低,使用關系型數據庫(在)器件構成同步整流器、同步整流器(SR)。與傳統的中心分流式(中心),相比有許多優點,配置竊聽當前乘數:首先,直流勵磁電流部件小于或等于中心分流式直流分量,并配置,可使用小磁芯變壓器。每個輸出的電感電流加載時,承擔一半的中心挖掘型勵磁電流形態是相似的。

圖1 使用電流倍增器的非對稱PWM半橋轉換器
如果輸出數據的電感電流加載熊失衡,勵磁電流也將減少。其次,線圈電流的平方根次級(根-花不到,均方根)-為這種類型的配置,中心幾乎一半的負載電流流過每輸出電感。鑒于此,本文對二次線圈電流密度低,你都可以用同一磁場和相同的電線的規格說明細看一遍。第三,身體是一個簡單的解決方案中心是特別值得注意的因為變壓器線密碼的限制,可以用在許多應用程序的輸出。第四,我們可以更方便、有效的輸出信號的網格為SR電感線圈的比率,由于第一和第二卷變壓器的比例,但是只有足夠小的輸出為適當的電感,如電網電壓輕易20V 10伏特的電壓之間的,。另外,獨立的產量將會降低成本的電感磁更大的負擔。鑒于上述幾個優勢,當前的乘數高輸出電流是其中最常用的拓撲結構。
[page]
建議的轉換器運作原理
如圖 2 所示,從供電模式 2 開始,由于 S1 開啟,Vin-VCb 施加到變壓器的初級端,勵磁電流 im 以斜率 (Vin-VCb)/Lm.增加,由于 SR2 關斷,LO1 的電流斜率就由 (Vin-VCb)/n 減去輸出電壓決定。另一方面,LO2 的電流以斜率 –VO/LO2減小,這是流經 SR1 的續流 (free-wheeling)。當兩個輸出電感分享負載電流時,SR1 承擔全部負載電流。變壓器的次級繞組僅處理 iLO1 ,因而 iLO1/n 是反射到變壓器初級端的電流,它在勵磁電流上疊加,構成初級電流 ipri。在實際上,由于漏電感的現象,所以 vT2 較圖 2 所示的數值稍低,但我們在這一章段中將忽略這一情況,從而簡化分析。

圖2 建議轉換器的運作分析
當S1 關斷,則開始模式 3,由于S2 的輸出電容被放電,故 vT1 也減小,最終,當 S2 輸出電容電壓等于 VCb. 時,它變為零。同時,由于 SR2 的反向偏置電壓消除,因此它的體二極管開啟導通。然后,兩個 SR 在這個模式中一起導通。S2 的體二極管在 S2 的輸出電容和 S1 的輸出電容完全放電后導通,由于兩個 SR 均導通,iLO1 和 iLO2 均為續流,斜率分別為 –VO/LO1 和 –VO/LO2, ,而 vT1 和 vT2 均為零。由于 VCb 僅僅施加在漏電感上,它引起初級電流的極性快速變化。在 S2 的體二極管導通后 S2 開啟, 從而實現 S2 的 ZVS 運作,這個模式的持續時間為
(1)
模式 4 是另一個充電模式,在各個 SR 之間的換向結束時開始,在變壓器初級端施加的電壓為–VCb ,因而勵磁電流以斜率 –VCb/Lm 減少,iLO2 的斜率為 (VCb/n-VO)/LO2。其它的電感電流是通過 SR2 的續流。可從圖2看出,由于異相 (out-of-phase) 作用,每個輸出電感的大紋波電流得以消除。因而,相比中心抽頭式或橋式整流配置,它可以在電流倍增器配置中使用兩個較小的電感。
當 S2 關斷,模式 1 作為另一個重建模式而開始,模式 1 的運作原理幾乎與模式 3 相同,只有 ZVS 狀況例外。在模式 1 中,當 S1 的輸出電容電壓等于 Vin-VCb 的瞬間,vT1 成為零。在這個瞬間之前,輸出電感 LO2 上的負載電流反射到變壓器的初級端,有助于實現開關的 ZVS 運作。與此相反,存儲在漏電感中的能量僅在這個瞬間之后對輸出電容進行放電和充電。因而,S1的 ZVS 運作較 S2 更為穩固,因為通常 Vin-VCb 高于 VCb ,除此之外,可以與模式 3 相同的方式進行分析,模式 1 的延續時間為
(2)
使用公式 (1) 和 (2) 詳細計算輸出電壓
(3)
VSR 是 SR 處于充電模式時 MOSFET 兩端的電壓。
im 的 DC 和紋波成分可從下式獲得:
(4)
(5)
這里,ILO1 和 ILO2 是輸出電感電流的 DC 成分。
[page]
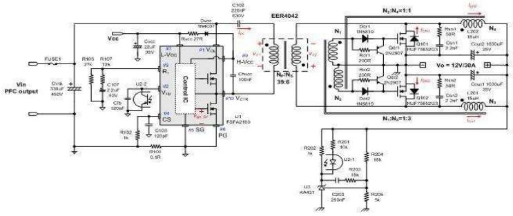
設計示例和實驗結果
在本節中討論一個設計示例,目標系統是輸出電壓為 12V 和輸出負載電流為 30A 的 PC 電源,由于輸入通常來自功率因數校正 (PFC) 電路,輸入電壓的范圍并不寬泛,目標規范如下:
標稱輸入電壓:390 VDC
輸入電壓范圍:370 VDC ~ 410 VDC
輸出電壓:12 V
輸出電流:30 A
開關頻率:100 kHz

圖3 360 W PC電源的設計示例 (12 V, 30 A)
圖 3 所示為參考設計的完整原理圖,變壓器的電氣特性如表 1 所示。

表1 所設計變壓器的電氣特性
圖 4 和圖 5 所示為轉換器在標稱輸入和全負載情況下的實驗波形。S1 的柵極信號,主變壓器的初級端和次級端的電壓和初級端電流如圖4所示。請留意這些波形與理論分析很好地吻合,包括ZVS 運作。輸出電感電流和 SR 的電流如圖 5 所示,由于占空比和寄生組件,輸出電感電流是不均衡的,這意味著平均勵磁電流小于中心抽頭式配置(注 1)。

圖4 實驗結果 I

圖5 實驗結果II
[page]
圖 6 所示為不同負載情況下的 ZVS 運作,顯示了低側開關的漏極電壓和柵極信號,轉換器在負載低至 30% 的情況下仍表現為 ZVS 運作。

圖6 ZVS 運作驗證;(a) 30% 負載;(b) 20% 負載狀況
轉換器的效率如圖 7 所示,在額定負載為 20%、50% 和 100% 的情況下測得的效率分別為93.7%、94.6% 和 93.1%,這顯示了邊際性能,因而使用設計優良的 PFC 和 DC-DC 級能夠達到85 PLUS 規范要求。

圖7 測得的效率


