中心議題:
- LED照明設計基礎知識
- LED照明驅動方案選型
解決方案:
- LED通用照明方案選型
- 便攜設備及液晶電視LED 背光方案選型
- 汽車照明LED驅動方案選型
近年來,隨著LED在光效及成本等幾乎各個方面的持續改進,其應用領域不斷拓寬,從傳統的便攜設備背光向中大尺寸LCD顯示器/液晶電視背光、汽車及通用照明等領域不斷邁進。不同的應用對LED的要求不同,故需針對不同的應用選擇合適的LED驅動器。安森美半導體提供豐富的LED 驅動器產品,可滿足各種LED 照明應用需求。本文將結合LED照明設計基礎知識,重點介紹安森美半導體在各個照明細分市場的應用方案,幫助照明設計工程師選擇合適的方案。
LED照明設計基礎知識
安森美半導體的產品應用總監Bernie Weir先生為工程師們傳授LED照明設計基礎知識,內容涉及LED驅動器的通用要求、電源拓撲結構、功率因數校正、電源轉換能效和驅動器標準,以及可靠性和使用壽命等其它問題,方便他們更好地設計入門及提高,從而更好地服務于LED照明市場。
LED照明設計基礎知識
http://www.mengyueyun.cn/art/artinfo/id/80005389?source=lecture
通用照明方案
安森美半導體有適用于不同功率AC-DC 供電的LED 通用照明方案,覆蓋寬廣的功率范圍。
1)1 W 至8 W 方案
1 W 至8 W 的低功率LED 通用照明應用包括G13、GU10、PAR16、PAR20和嵌燈等。這類應用的輸入電壓范圍在交流90 至264 V 之間,恒流輸出電流包括350 mA 和700 mA 兩種,能效要求為80%,還要求提供短路和過壓保護等特性。這類應用可以采用安森美半導體的NCP1015 自供電單片開關控制IC。該器件集成了固定頻率(65/100/130 kHz)電流模式控制器和700 V 的高壓MOSFET,具備構建強固的低成本電源所需的全部特性,如軟啟動、頻率抖動、短路保護、跳周期、最大峰值電流設定點及動態自供電功能(無需輔助繞組)等。
NCP1015 既可用于隔離型方案,也可用于非隔離型方案,見圖1。

圖1 基于NCP1015 的1 W 至8 W 隔離型(a)及非隔離型(b)LED 照明方案
值得一提的是, “能源之星”新版固態照明標準的一個重要特點是要求多種住宅照明產品的功率因數最低達到0.7。這類LED 照明應用的功率一般在1 W至12 W,最適宜采用隔離型反激電源拓撲結構。但是,現有標準設計技術的功率因數通常不到0.6。要改善功率因數,輕松符合“能源之星”要求,可結合優化的NCP1014LEDGTGEVB 評估板,采用安森美半導體的離線型8 W LED 驅動器參考設計。
安森美半導體的NCP1014LEDGTGEVB 評估板可驅動1 至8 顆大功率高亮度LED。該設計基于集成了帶內部限流功能的高壓電源開關的緊湊型固定頻率脈寬調制(PWM)轉換器NCP1014 構建。由于NCP1014 采用固定頻率工作,電流不能上升到高于某個特定點;導通時間的限制使輸入電流將跟隨輸入電壓的波形,從而提供更高的功率因數。評估板電路圖見圖2。

圖2 NCP1014LEDGTGEVB 電路圖[page]
2)8 W 至25 W 方案(無PFC 及有PFC)
在8 W 至25 W AC-DC LED 照明應用中,一種方案不要求功率因數校正(PFC),另一種需要符合“能源之星”固態照明(SSL)規范規定的強PFC 要求。該標準適用于一系列特定產品,如嵌燈、櫥柜燈及臺燈,其中,住宅應用的LED驅動器功率因數須大于0.7,商業應用須大于0.9。
不需要 PFC 的8 W 至25 W AC-DC LED 照明的典型應用如PAR30、PAR38和嵌燈。這類應用的輸入電壓要求為85 至135 Vac 或185 至264Vac,能效要求大于80%,提供短路保護及開路保護等特性,恒流輸出電流為350 mA、700mA 及1 A 等。為此,可以采用安森美半導體的NCP1028 或NCP1351。NCP1028是一款增強型單片開關控制IC,提供800 mA 峰值電流,還提供過功率保護、內置斜坡補償及輸入欠壓保護等特性,適合在通用寬電源輸入應用中提供幾瓦至15 W 的輸出功率。

圖3 基于NCP1028和NCP1351的8-15/25W AC-DC LED照明方案(無PFC)
要求 PFC 的8 W 至25 W AC-DC LED 照明的典型應用同上,輸入電壓規格為90 至264 Vac,其他指標與不需要PFC 的應用相同,而功率因數要求高于0.9。這類應用適合采用安森美半導體的NCL30000 單段式功率因數校正LED驅動器。單段式拓撲結構無需專用PFC 升壓段,減少了元器件數量,降低了系統總成本。NCL30000 滿足IEC C 類諧波含量要求,可直接驅動LED,具備精確恒流輸出控制,在5 W 至15 W 較低輸出功率時能效高于80%,典型能效高于83%,并支持TRIAC 等現有調光方案。

圖4 基于NCL30000的8-25W AC-DC LED照明方案(有PFC)
3)50 W 至200 W 方案
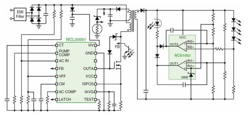
功率高于50 W 的AC-DC LED 應用廣泛用于街道照明及大功率區域照明。其輸入電壓規格為90 至264 Vac,功率因數高于0.9,能效大于85%,提供短路及過壓保護,恒流輸出為350 mA、700 mA 和1 A。此類應用可以采用單段式PFC LED 驅動器NCL30001 、CrM PFC+ QR PWM 驅動器NCP1607+NCP1377,以及CrM PFC+ LLC PWM 驅動器NCP1607+NCP1397或NCP1392/3,以滿足不同需求。

圖5 基于NCL30001的40-150W AC-DC LED照明方案[page]
便攜設備及液晶電視LED 背光方案
隨著LED性能及成本的改善,現在LED被廣泛應用在便攜設備和大尺寸LCD背光中。便攜應用要求延長電池使用時間,減小占板面積和高度。安森美半導體的多種低壓便攜產品背光應用LED 驅動器方案可用于線性、電感型及電荷泵型等不同拓撲結構。其中,電感型方案總能效最佳,電荷泵型方案的占板面積和高度最小,線性驅動器則適合簡單背光應用。
安森美半導體的CAT3200、NCP5602、NCP5612、NCP5623、CAT3606、CAT3616、CAT3626、CAT3603、CAT3604、CAT3614、NCP5603 等支持電荷泵方案的不同調光型產品,如單模、雙模、三模或四模方案等。以NCP5623為例,這是一款高能效LED 驅動器,帶有I2C 接口,內置漸進調光功能,特別適用于驅動手機等便攜產品的RGB LED 裝飾光和增強型LCD 背光。它可實現94%峰值能效和低于1 微安的待機電流,將便攜設備電池工作時間延至最長。該器件封裝極小,僅需4 個無源元件,并具備短路和過壓保護功能。
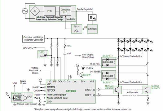
采用NCP1397 和CAT4026的46 英寸液晶電視背光方案由LED 背光轉換器(NCP1397 等器件)和LED 控制器(CAT4026 等器件)組成。安森美半導體的NCP1397 初級端控制器配合帶正向電壓監測功能的6 通道線性LED 驅動器CAT4026 等器件,支持低高度LED 背光液晶電視設計,使電路板上高度低于8 mm,總高度低于12.5 mm,還可以很好地處理寬范圍調光、散熱、故障保護等問題,使電源設計挑戰迎刃而解。
CAT4026 是應用于大尺寸側光式LED 背光液晶電視的多通道線性LED 驅動器的高性價比方案,可以單顆IC 支持6 通道,且易于分級為多達12 個或18個通道(相應采用2 個或3 個控制器),目標能效高于90%,典型能效達94%。此外,該驅動器還提供正向電壓監測功能,可以限制總體功耗;還能為LED 開路及過多LED 短路等不同LED 串故障提供保護。

圖6 基于CAT4026的液晶電視LED背光方案
汽車照明LED 驅動方案
LED在汽車照明中的應用多種多樣,不同應用對LED電流的要求又各不相同,故需要結合具體應用要求,選擇適合的LED驅動器方案。
[page]
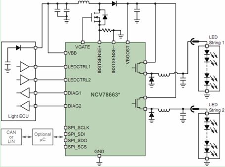
安森美半導體針對LED汽車前照燈系統開發了NCV78663電源鎮流器及雙LED驅動器。NCV78663是先進的高可靠性、高能效的系統級芯片(SoC) LED驅動器,支持達2 A電流,提供高于90%的總能效,驅動高達60 V電壓的多串LED,能以PWM調光維持色溫及控制平均電流,使設計人員能夠以一顆高集成度的SoC控制遠光燈及近光燈、日間行車燈、轉向指示燈及霧燈,所需外部元件極少。這器件通過SPI接口與外部微控制器通信,在上電后動態地控制系統參數、檢測LED工作狀態并反饋診斷信息。圖4顯示的是NCV78663在先進的汽車前照燈應用中的電路圖。

圖7 基于NCV78663的汽車LED前照燈應用電路圖
此外,安森美半導體針對尾燈、方向燈、剎車燈及車頂燈等系統的驅動器主要有NUD4001及NUD4011線性LED驅動器。這兩款器件的設計均用于在交流-直流應用中替代分立方案,設計人員能夠利用外部電阻針對不同LED陣列設置驅動電流。不同的是,NUD4001適合于5 V、12 V或24 V的低壓應用,而NUD4011則最高支持200 V電壓。圖5是用NUD4001 器件驅動一個200mA 的LED 的車廂頂燈電路。

圖 8:用NUD4001 器件驅動一個200mA 的LED 的車廂頂燈電路
總結
安森美半導體運用其在低壓、高壓技術及電源管理方面的專長,為各種應用提供全面的LED 驅動解決方案。這里介紹的只是安森美半導體眾多方案的極小部分。除了通用方案,安森美半導體還開發專用的LED 驅動器,以滿足不斷演變的便攜、消費、工業及汽車市場的特定需求。




